广州中风险地区

高风险地区清零!
图片尺寸677x692
广州中风险地区 4 全国现有中,高风险地区一览
图片尺寸1080x5681
广东佛山一地升为中风险 广州一地降为低风险
图片尺寸965x2723
最新:广州两名医务人员确诊,高风险区两个
图片尺寸422x734
两地升为高风险区!南宁境外返回人员非广州此次疫情源头
图片尺寸1080x3282
广州南沙一地升级为疫情中风险地区
图片尺寸965x3371
这些区域存在登革热传播风险!广东省疾控局发布健康提示
图片尺寸750x570
广东多地升为中风险地区,全国现有中风险地区14个
图片尺寸841x1127
多区划定高中风险区,临时管控区_疫情_核酸_全域
图片尺寸1080x674
广州首现重症!江门一周新增122例,这些区域存在传播风险!
图片尺寸463x679
广州白云区划定高风险区2个
图片尺寸620x438
安徽合肥市中风险地区清零,全国现有23个中风险地区
图片尺寸867x1280
广州11区均出现本土病例!这些区域有传播风险
图片尺寸1080x2198
关注| 广州市荔湾区龙津街锦龙汇鑫阁调整为中风险地区!
图片尺寸844x1372
广州荔湾区两地调整为高风险地区!全国疫情中高风险地区汇总!
图片尺寸640x2389
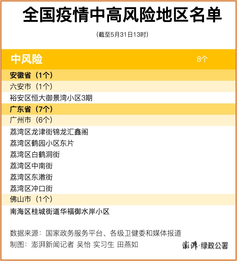
辽宁省清零!全国现有中风险地区8个,其中广东省7个
图片尺寸796x876
广州疾控提醒:以下区域存在登革热传播风险,请做好防范措施
图片尺寸503x3265
广州首现重症!江门一周新增122例,这些区域存在传播风险!
图片尺寸463x714
警惕!广州两地调整为高风险地区
图片尺寸720x1280
好消息!广州中风险地区清零
图片尺寸640x1138