广州初中排名

广州市11大区热门初中学校和各区的初中汇总!
图片尺寸1005x3136
广州小升初,热门初中梯度排名 广州小升初,热门初中梯度排名,有需要的
图片尺寸1508x1280
最新2022广州热门初中学校梯度表
图片尺寸3062x1920
2024广州各区公民办初中招生计划汇总!
图片尺寸1080x1804
广州23年各区民办初中学费参考!更新版.广州2023年11哥 - 抖音
图片尺寸882x1024
2023年广州中考分数线排名
图片尺寸644x4883
广州民办初中学费22/23年排名对比 结合23年招生系统最新公布的学费
图片尺寸1066x1280
广州市2023年各区公办初中对口和派位表(附:详细招生对象分类说明)
图片尺寸1080x2702
广州热门初中梯度排名以及学校路线一览择校必备建议收藏
图片尺寸641x615
广州中学排行榜,让您孩子赢在起跑线 第一梯队 学校(6所):华附,执信
图片尺寸1063x1280
2024广州各区公民办初中招生计划汇总!
图片尺寸1080x1371
2022年广州市天河区公办中学排名 2022年广州市天河区公办中学排名
图片尺寸1270x1280
2024广州各区公民办初中招生计划汇总!
图片尺寸1080x1599
广州各区薄弱初中名单!你的学校上榜了吗?
图片尺寸1080x4064
广州最新热门初中学校梯队表 广州热门初中学校梯度参考表 #热门初中
图片尺寸2560x1280
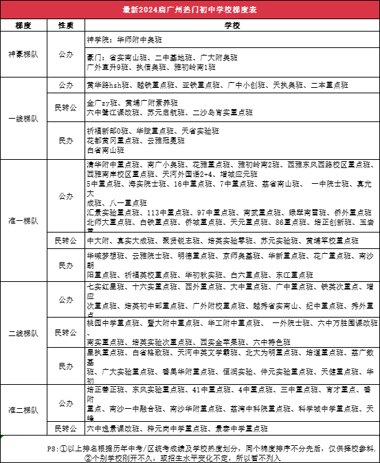
2024年最新版广州初中梯度排行榜!你家娃会在哪个梯队呢?
图片尺寸553x675
收藏 | 广州越秀区初中学校名单一览表
图片尺寸578x865
广州市前50位的中学排名
图片尺寸626x963
广州头条广州2023年广州中考,广州各区最低多少分能上公办高中第五篇
图片尺寸820x1280
以上排行主要分为四个梯度:超一线, 2022最新广州初中实力梯度排行!
图片尺寸911x1280