广州旧改流程图

(广州旧村改造流程图)
图片尺寸640x360
广州旧村改造流程解读
图片尺寸872x621
广州市城中村改造流程图
图片尺寸920x786
读懂广州旧改第3篇|旧村庄改造如何初步划定改造范围
图片尺寸640x437
广州城市更新("三旧"改造)第一篇 :申报资格及报批流程解读
图片尺寸670x434
广州市城中村全面改造工作流程 第1页
图片尺寸1059x728
旧城改造操作流程图 - 副本
图片尺寸1521x759
旧城改造流程图.doc
图片尺寸1404x993
流程丨广州旧改流程讲解带你全面了解广州旧改
图片尺寸1050x895
城市更新旧改项目9大流程和交易流程
图片尺寸660x850
广州城市更新("三旧"改造)第一篇 :申报资格及报批流程解读
图片尺寸670x442
广州市旧城改造工作流程图
图片尺寸659x638
那来个房企旧改业务实操指引基本流程框架:旧村改造作为收益最丰厚
图片尺寸1080x854
广州市旧改项目一二级开发报建全流程图
图片尺寸569x532
根据广州市城市更新局于2018年3月公布的旧村庄城市更新流程图,旧村庄
图片尺寸1080x766
具体如下: (一) 引入合作意向企业流程 与广州现有政策相比,海珠区
图片尺寸507x623
数千页合集:广州城市更新改造项目报批程序流程图:广州城市更新政策
图片尺寸920x751
广州市城市更新改造项目报批程序流程图试行
图片尺寸968x688
广州市城市更新成片重新改造工作流程
图片尺寸1715x848
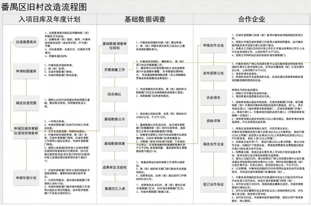
番禺区旧村改造流程图除了上面8条村以外,番禺区已经公布旧改基础数据
图片尺寸1080x716