庆余年势力分布图

庆余年专区
图片尺寸1160x1160
谁在范闲背后偷偷搞事情?庆余年微剧透_哔哩哔哩_bilibili
图片尺寸1920x1080
图一为庆余年关系图(只有一部分-氧气肥肥_pig
图片尺寸800x530
1,编剧《庆余年》最近势头很猛,一开始书粉对王
图片尺寸1358x595
python词云 小说《庆余年》
图片尺寸3330x4956
从南疆到北原,这是《庆余年》的江湖世界
图片尺寸540x882
范闲被言冰云杀死16年前真相结束庆余年究竟讲述了什么
图片尺寸639x478
有人制作的庆余年所有地形图和皇宫与范闲的居所图
图片尺寸1080x1506
详细解析《庆余年》拥有大宗师战力的四大家族,范家势力染指宇宙 - 云
图片尺寸640x463
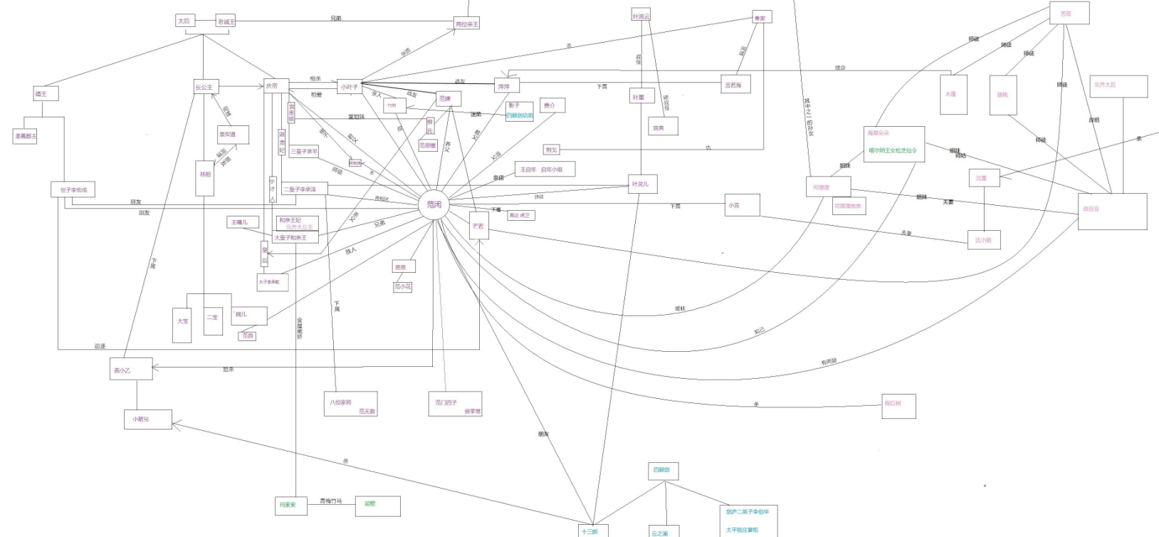
庆余年人物关系图谱
图片尺寸1752x1342
有人制作的庆余年所有地形图和皇宫与范闲的居所图
图片尺寸1080x1076
庆余年最新人物关系图 庆余年各人物关系一览
图片尺寸752x531
庆余年手游世界大地图首曝庆国雄霸四方来朝
图片尺寸550x394
有人制作的庆余年所有地形图和皇宫与范闲的居所图
图片尺寸728x501
谁能告诉我,《庆余年》讲的是啥?
图片尺寸580x368
庆余年微剧透一分钟了解小说人物关系
图片尺寸1920x1080
《庆余年》杀死叶轻眉的只有庆帝一人吗?还有这两大势力暗藏深处!
图片尺寸734x410
《庆余年3》明老太君凭啥执掌明家,压制明青达?靠山竟是大宗师
图片尺寸1631x1000
庆余年:细数原著中五大势力,地盘最小的势力,其他四个都不敢惹_神庙
图片尺寸640x338
庆余年最新人物关系图 庆余年各人物关系一览
图片尺寸1628x754