座椅电梯报价

福建别墅观光电梯参数-福建别墅观光电梯参数表
图片尺寸519x500
六层家用电梯批发价格表-六层楼家用电梯价格
图片尺寸426x474
家用电梯每月用电量-家用电梯每月用电量多少
图片尺寸664x379
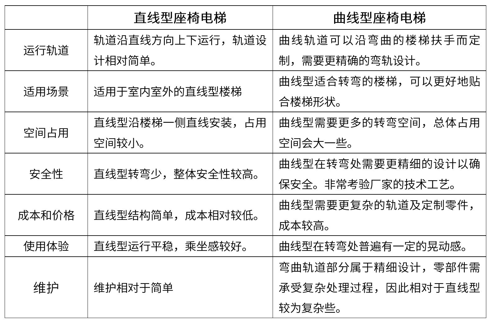
直线型座椅电梯和曲线型座椅电梯的区别
图片尺寸1578x1042
座椅电梯:为老年人带来便利的智能选择_位置_楼道_科技
图片尺寸5000x3333
速康供应复式楼适用座椅电梯 别墅电梯 座椅电梯
图片尺寸650x557
座椅电梯协助老年人轻松上下楼
图片尺寸2160x3840
家用别墅直曲线座椅电梯电动升降椅老人爬楼机残疾人上下楼梯
图片尺寸338x360
为什么瀚德凯尔(handicare)的曲线座椅电梯比直线座椅电梯贵?
图片尺寸4632x3086
国产精品座椅电梯
图片尺寸1080x1439
进口座椅电梯和国产座椅电梯哪个更好?
图片尺寸4521x2866
304双层不锈钢座椅电梯
图片尺寸442x331
座椅电梯(英文名chairlift或者stairlift)是一种垂直交通工具,设计
图片尺寸640x427
座椅电梯# #原装进口户外款
图片尺寸960x1280
曲线型座椅电梯厂家 曲线型座椅电梯 六原电梯
图片尺寸600x799
曲线型座椅电梯
图片尺寸300x244
安装座椅电梯需要多大面积
图片尺寸4410x2938
安全上下楼的座椅电梯
图片尺寸2160x3840
座椅电梯应对人口老龄化挑战所发挥的作用
图片尺寸2000x3000
曲线式别墅家用座椅电梯楼梯座椅式升降椅爬上楼老人伤残疾人下楼神器
图片尺寸750x2180