康德二律背反

康德与纯粹理性的二律背反ppt
图片尺寸800x600
二律背反
图片尺寸768x900![[文豪野犬]二律背反](https://i.ecywang.com/upload/1/img0.baidu.com/it/u=1914763352,1578639007&fm=253&fmt=auto&app=138&f=JPEG?w=500&h=667)
[文豪野犬]二律背反
图片尺寸812x1084
坤鹏论读美诺篇提前预习康德的理性的二律背反
图片尺寸1332x474
谁能通俗地替我解答一下什么叫二律背反吗?
图片尺寸1548x1432
二律背反
图片尺寸510x510
新二律背反律
图片尺寸600x400
现实主义的二律背反
图片尺寸800x800
【四分钟哲学】什么是康德的二律背反?
图片尺寸1567x881
康德的二律背反答:95康德的二律背反是指一些相互反对的命题.
图片尺寸1080x1080
浙江专用2018版高考历史学业水平考试学考专题特训七答案
图片尺寸441x268
时间有没有开端论康德在第一个二律背反证明中的错误
图片尺寸1297x756
①二律背反的诅咒
图片尺寸1200x1600
二律背反的诅咒
图片尺寸1194x795
二律背反时间的旅行者
图片尺寸595x792
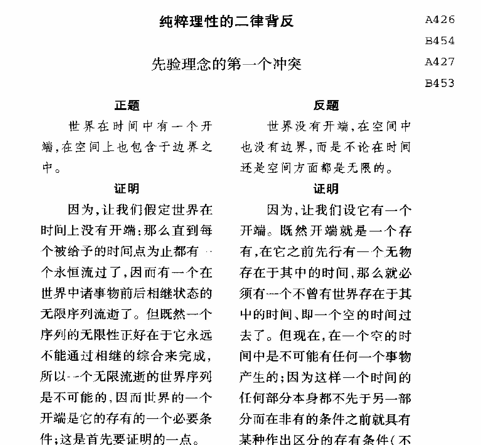
康德与纯粹理性的二律背反
图片尺寸1080x810
伊藤博文起草的明治宪法明治二十二年(1889年),伊藤博文起草的《大
图片尺寸1080x880
朋友们,《二律背反》还没有出本.
图片尺寸500x798
逻辑小工具二律背反2深度解析
图片尺寸1440x842
对信息技术史中的"二律背反"现象的思考_第1页
图片尺寸920x1303