延续的意思

延续的近义词和反义词是什么-延续是什么意思?-乐学习
图片尺寸600x330
延续的反义词
图片尺寸920x1302
香火延续 一个意思是代表华夏民族,人类的子嗣延续…… 一个是 - 抖音
图片尺寸860x1290
延续是什么意思啊
图片尺寸1524x1080
延续是什么意思_快懂生活
图片尺寸900x383
延续
图片尺寸966x554
延续是什么意思?
图片尺寸1080x1920
延续香火的意思,延续香火是什么意思?
图片尺寸360x250
指后嗣,子孙.延续.出自《国语·晋语四》. /p>
图片尺寸609x420
延续护理--干预现状ppt
图片尺寸1080x810
概念的意思是一个延续的东西,已经开始不对称的形状不均匀的格式图案
图片尺寸300x300
孩子是父母生命的延续,所有父母爱自己的孩子胜过爱自己,今年闰 - 抖
图片尺寸1080x1439
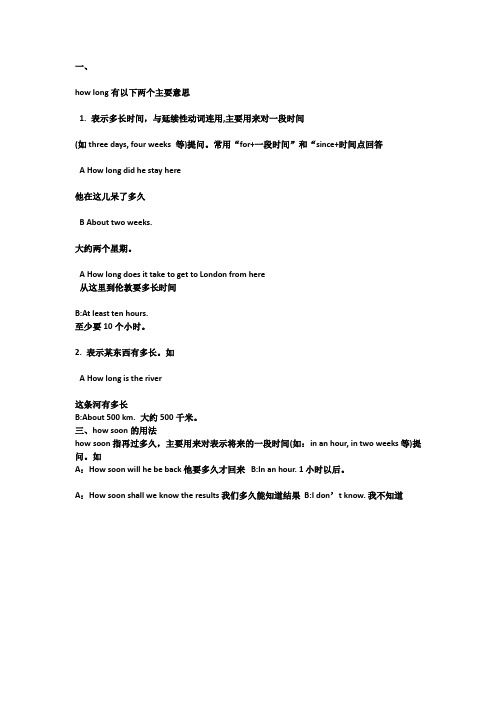
表示多长时间,与延续性动词连用,主要用来对一段时间 (如three days
图片尺寸496x702
生殖与生命的延续学习教材ppt课件
图片尺寸1080x810
表示多长时间,与延续性动词连用,主要用来对一段时间 (如three days
图片尺寸496x702
分享欲是靠回应来延续的
图片尺寸1080x1080
分享欲是靠回应来延续的热情也是
图片尺寸1063x858
大赛##手写# /待凛冬离去 雪融草青 /相信一定有新的相逢 将温暖延续
图片尺寸1000x1778
延续是什么意思你知道了么
图片尺寸1080x1920
赓续的意思 赓续是什么意思
图片尺寸700x400