建模软件 初学者

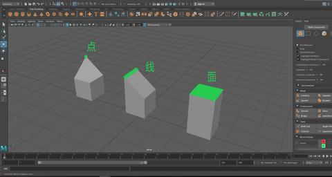
3done第一期,适合初学者的建模软件
图片尺寸1728x1080
10款适合初学者使用的免费3d建模软件
图片尺寸1024x550
和《c4d》《zbrush》等一众建模软件一样,《forger》可以转动,放大
图片尺寸720x960
solidworks三维建模入门到精通系列课程第1课,熟悉软件界面
图片尺寸640x480
建模软件入门学哪个好?建模软件是实现建 - 抖音
图片尺寸800x532
初学者3d建模要什么软件?3d 建 - 抖音
图片尺寸1440x1440![[分享]盘点最适合初学者的九款建模软件](https://i.ecywang.com/upload/1/img0.baidu.com/it/u=1734143995,2612826521&fm=253&fmt=auto&app=138&f=JPEG?w=640&h=386)
[分享]盘点最适合初学者的九款建模软件
图片尺寸640x386
uml2软件建模入门与提高-全新改版
图片尺寸800x800
初学者如何学习maya?
图片尺寸600x320
萌新必看60适合初学者的3d建模软件如何选
图片尺寸1080x1439
免费的12个3d建模软件适合初学者
图片尺寸685x391
caxa3d建模入门实例教程儿童滑梯
图片尺寸620x427
5入门(1.7)_ug nx8.5 建模视频教程下载
图片尺寸1280x720
免费的12个3d建模软件适合初学者
图片尺寸685x387![[分享]盘点最适合初学者的九款建模软件](https://i.ecywang.com/upload/1/img1.baidu.com/it/u=117565007,860951426&fm=253&fmt=auto&app=138&f=JPEG?w=450&h=360)
[分享]盘点最适合初学者的九款建模软件
图片尺寸450x360
快速高效入门3d建模学习教程让你最快从小白到建模大师
图片尺寸1440x827
【maya建模】初学者制作简单的小灯笼
图片尺寸1260x752
ug nx10.0 3d建模 管道图形实例讲解 工程图制作流程 简单入门教程!
图片尺寸1920x1080
资源推荐2019年适合初学者的10种3d建模软件免费好学
图片尺寸670x374
课程介绍:对于初学
图片尺寸955x1011