建筑节能设计专篇

居住建筑节能设计说明专篇
图片尺寸4000x2700
全国民用建筑工程设计技术措施节能专篇电气
图片尺寸920x1302
标准全国民用建筑工程设计技术措施节能专篇结构
图片尺寸920x1277
节能冬暖夏凉住宅设计方案
图片尺寸920x1302
工程设计管理建筑工程设计文件技术审查要点节能与绿色建筑专篇
图片尺寸920x1302
建筑节能施工方案专篇_第1页
图片尺寸920x1302
建筑节能专篇施工组织的设计.doc 36页
图片尺寸992x1403
2007jscs-j 全国民用建筑工程设计技术措施 -节能专篇-建筑
图片尺寸1200x1704
绿色节能建筑案例
图片尺寸1080x810
全国民用建筑工程设计技术措施·节能专篇:建筑(2007年版)
图片尺寸800x800
全国民用建筑工程设计技术措施节能专篇暖通空调·动力 《民用建筑
图片尺寸1979x1280
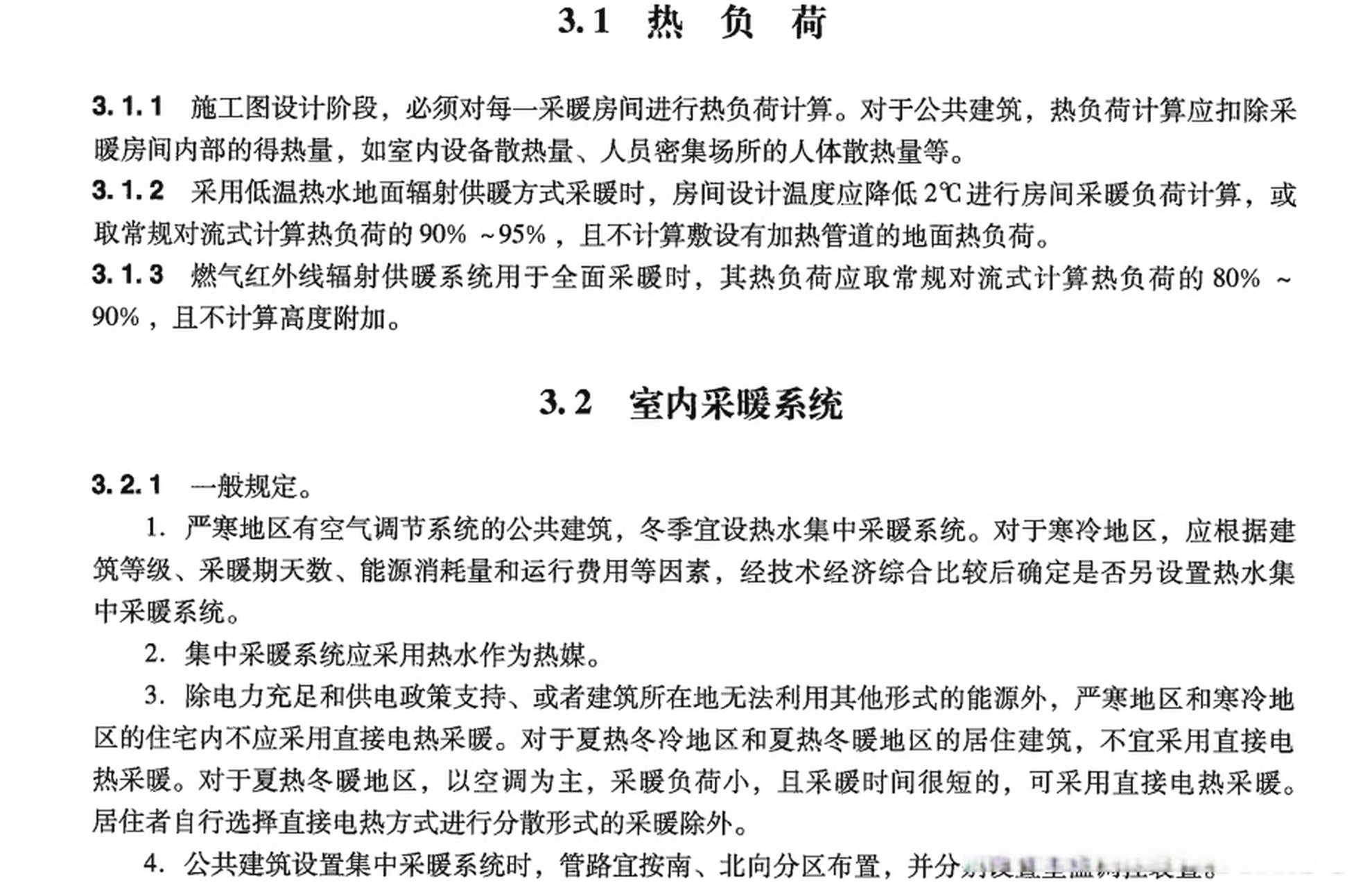
全国民用建筑工程设计技术措施节能专篇暖通空调动力
图片尺寸1200x1697
全国民用建筑工程设计技术措施节能专篇给水排水2007pdf
图片尺寸300x416
全国民用建筑工程设计技术措施节能专篇
图片尺寸960x720
全国民用建筑工程设计技术措施节能专篇-结构
图片尺寸1200x1664
广州市-公共建筑节能设计说明专篇(按表422-2)
图片尺寸1311x927
全国民用建筑工程设计技术措施 节能专篇-建筑(2007) 中国建筑工业
图片尺寸350x422
建筑节能专篇模板
图片尺寸920x1302
建筑设计中节能建筑设计相关问题的分析.doc 8页
图片尺寸792x1120
全国民用建筑工程设计技术措施节能专篇结构2007pdf
图片尺寸300x416