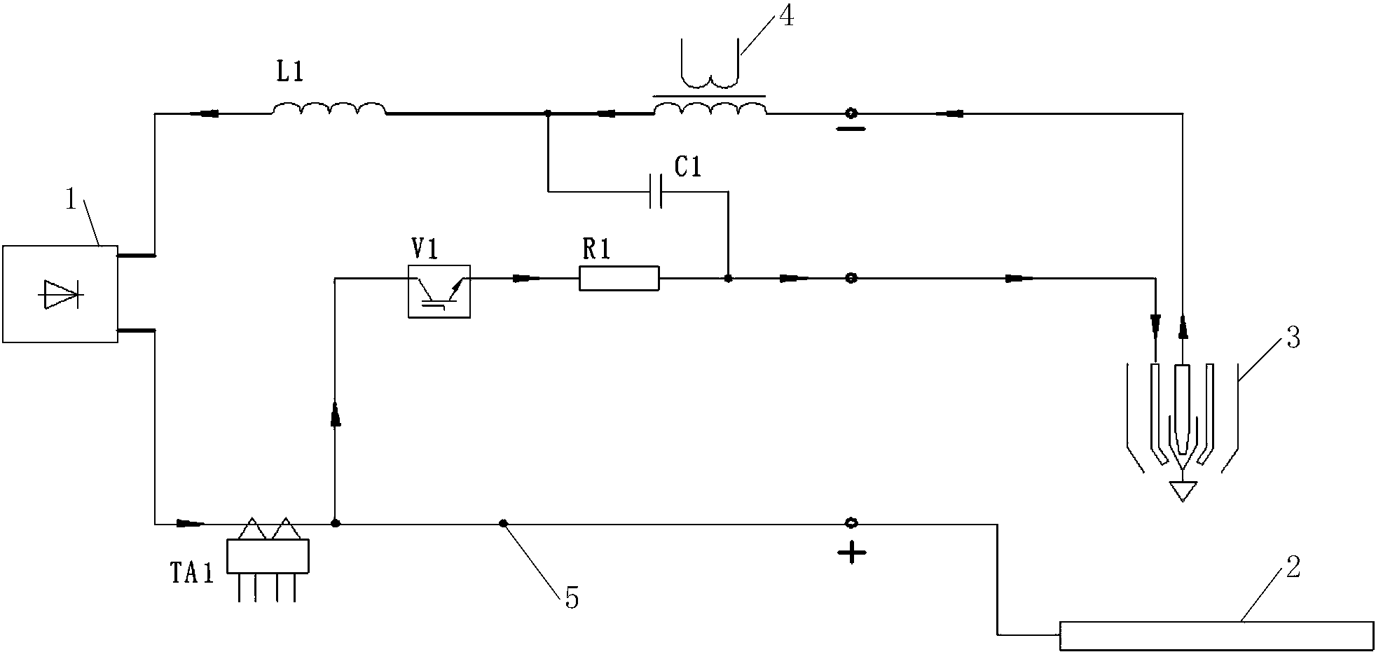
引弧电路图

一种等离子切割机引弧电路
图片尺寸1979x1089
高频引弧电路
图片尺寸2608x922
一种等离子切割机非高频引弧电路
图片尺寸1968x1573
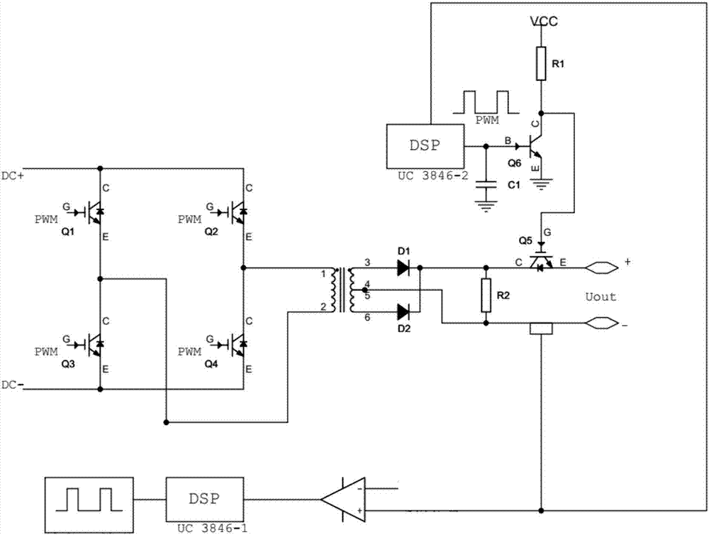
一种氩弧焊机高频引弧控制电路
图片尺寸1880x1056
等离子切割机引弧割弧转移电路
图片尺寸777x1000
用于氩弧焊机的非接触式引弧电路制造技术
图片尺寸1000x685
用于氩弧焊机的非接触式引弧电路
图片尺寸1000x687
一种快速电压降低装置的引弧电路
图片尺寸1000x754
电弧焊引弧电路
图片尺寸526x287
一种空气等离子切割机引弧电路
图片尺寸1964x931
一种螺柱焊机引弧电路的制作方法
图片尺寸1000x560
一种新型高频引弧控制电路的制作方法
图片尺寸1000x352
引弧过程的物理特征
图片尺寸756x600
cn201042104y_新型等离子切割机引弧电路失效
图片尺寸800x473
一种快速电压降低装置的引弧电路制造方法及图纸
图片尺寸1000x752
小功率脉冲引弧电路
图片尺寸708x325
一种高频高压引弧电路制造技术
图片尺寸650x1000
焊接电弧的引燃方法,焊接电弧的引燃方式
图片尺寸470x452
一种等离子切割机引导弧电流控制电路的制作方法
图片尺寸1000x476
一种新型高频高压引弧器的制作方法
图片尺寸1000x528