归并排序流程图

归并排序
图片尺寸931x773
归并排序算法原理及java实现
图片尺寸1168x603
基于修正优化归并排序的mmc电容均压策略
图片尺寸524x493
归并排序
图片尺寸2118x1540
串行归并排序算发流程图 第1页
图片尺寸281x354
归并排序
图片尺寸561x549
排序算法归并排序
图片尺寸720x693
排序算法之归并排序mergesort解析
图片尺寸371x251
算法归并排序
图片尺寸1265x707
归并排序,冯诺依曼首次提出.分为递归实现,非递归实现
图片尺寸1280x720
chaos的算法之归并排序
图片尺寸631x568
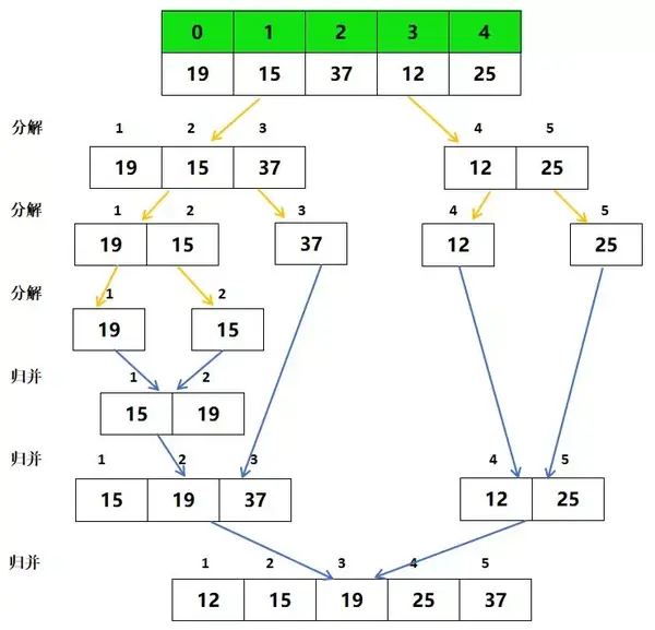
的流程图合到一起就是如下:如我这里有一组数据,归并排序过程描述如下
图片尺寸1386x1276
数据结构二路归并及归并排序
图片尺寸658x558
基本排序算法--归并排序随笔
图片尺寸921x706
排序算法之归并排序法
图片尺寸442x297
排序系列算法——归并排序
图片尺寸554x440
c实现归并排序
图片尺寸1232x398
归并排序
图片尺寸1223x561
不可不会的归并排序
图片尺寸1149x508
算法导论归并排序
图片尺寸516x334