徐州s3号线批复

徐州地铁s3号线线路图_万图壁纸网
图片尺寸640x1178
徐州地铁4号线,正式开工!|轨道交通|6号线|南三环_网易订阅
图片尺寸660x477
批复当中对四条线路做了介绍↓↓↓根据规划,徐州未来5年将新建4条
图片尺寸640x903
徐州这个总体规划被交通运输部省政府联合批复
图片尺寸1080x763
改革委关于徐州市城市轨道交通5号线一期工程可行性研究报告的批复 》
图片尺寸1080x1392
徐州轨道交通图20202025
图片尺寸3560x3360
徐州轻轨s3详细线路图2025,徐州 轻轨
图片尺寸600x471
徐州地铁s3号线(泰山路-黄集镇)行驶路线示意图
图片尺寸1728x1080
加快推进阜阳至淮滨,徐州至淮北至阜阳,合肥至周口,宿州至阜阳至遂平
图片尺寸1080x648
61对接徐州轻轨s3号线
图片尺寸1032x818
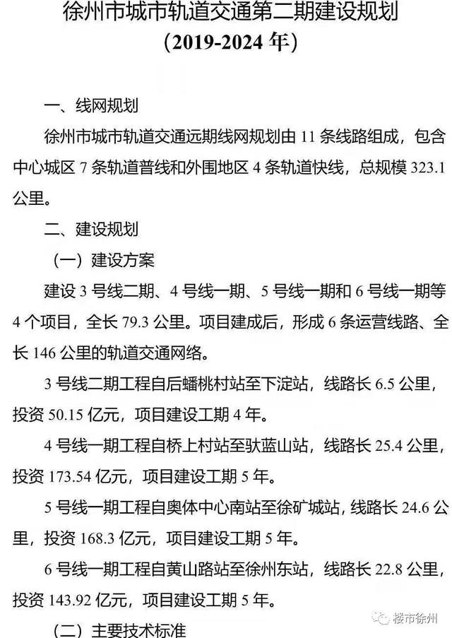
徐州城市轨道交通第二轮建设规划于2020年1月20日获得国家发改委批
图片尺寸1077x1288
官方批复!新规划出炉!徐州这里或将再添一座新城!
图片尺寸640x715
徐州地铁又有大动作,4号线,s3线启动招标!
图片尺寸748x800
今日发布国家发改委关于徐州城市轨道交通第二期建设规划的批复
图片尺寸775x569
最新徐州地铁4号线s3线有动静啦这两个站启动招标
图片尺寸977x669
徐州s1s2s3s4最新进展来了
图片尺寸650x774
徐州地铁s3,s4号线规划线路图
图片尺寸800x428
徐州地铁四号线的最新消息,这个地方将潜力无限
图片尺寸557x607
另外,根据徐州地铁远景规划图,规划中的地铁s3号线,也将经过中国中铁
图片尺寸1080x593
2013年2月22日,国家发改委正式批复使徐州市成为苏北第1家,第35家获批
图片尺寸800x502