微信支付流程图解

微信h5支付流程图
图片尺寸2133x1600
某移动app跳转至微信支付的完整流程
图片尺寸1080x385
c#微信开发之旅(十):app预支付及支付参数生成(v2)
图片尺寸591x447
微信支付流程图
图片尺寸1186x899
【微信支付】微信公众号支付接口文档v3.3.
图片尺寸843x551
微信支付将向境外商户全面开放 支持九种外币
图片尺寸598x408
基于微信的支付分账方案
图片尺寸1606x724
微信支付
图片尺寸1442x625
微信支付流程图
图片尺寸712x508
ios开发微信支付集成
图片尺寸1021x690
支持微信支付宝远程预付费管理系统
图片尺寸404x330
支付流程及时序图
图片尺寸916x479
如何在超市使用微信支付
图片尺寸620x474
图讲述ios支付宝和微信支付流程 - 51testing软
图片尺寸1240x978
微信公众号支付流程_z_xiao_qiang的博客-csdn博客_微信公众号支付
图片尺寸2088x750
微信支付开发文档
图片尺寸569x671
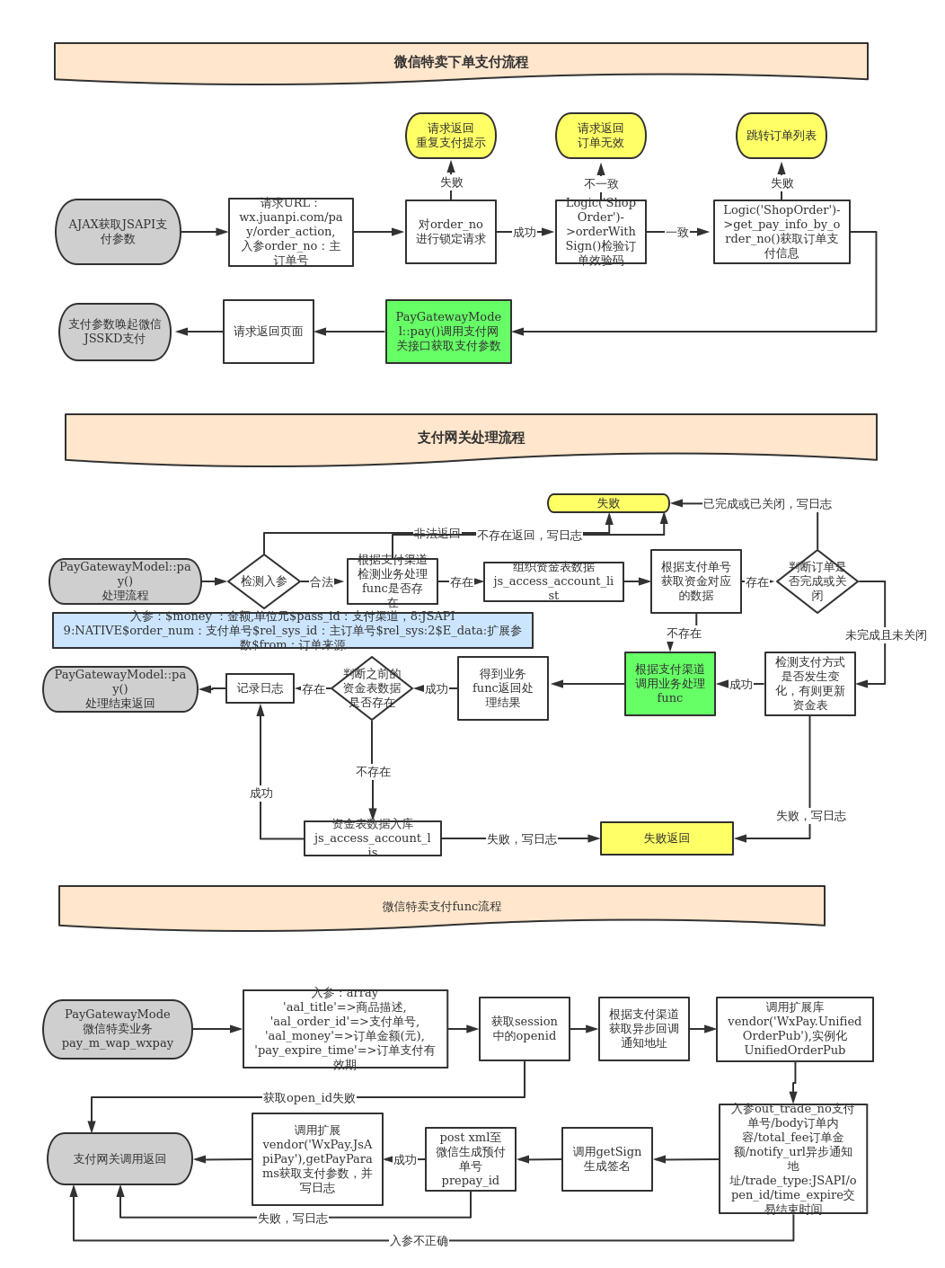
20170817-微信支付流程介绍
图片尺寸1600x1087
微信h5支付开发流程
图片尺寸180x752
微信医保移动支付的流程图如下
图片尺寸1118x564
小程序微信支付业务流程
图片尺寸1036x556