微信流程图

企业微信登录流程图
图片尺寸1078x1327
微信app简要分析
图片尺寸1117x654
流程图微信朋友圈
图片尺寸4139x6976
微信登录流程图
图片尺寸636x897
商城-微信端流程
图片尺寸950x987
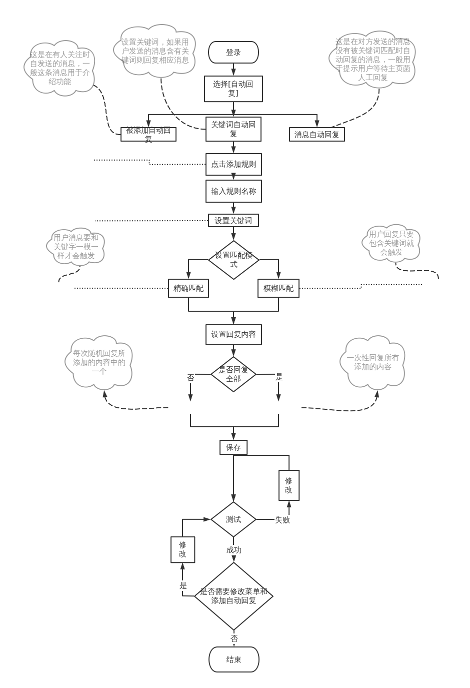
微信平台自动回复设置流程图
图片尺寸940x1375
wx发朋友圈的流程图
图片尺寸1116x1065
微信发布朋友圈流程图
图片尺寸1020x1691
流程图微信朋友圈
图片尺寸11691x11477
微信朋友圈发动态的业务流程图
图片尺寸1378x4284
企业微信详解-页-1 | processon免费在线作图,在线流程图,在线思维导
图片尺寸1741x1216
微信h5支付流程图
图片尺寸2133x1600
修改微信号的操作流程图
图片尺寸903x449
微信登录
图片尺寸1461x1328
企业微信小程序用户登录鉴权流程图
图片尺寸1021x2051
14微信朋友圈发布动态的功能流程
图片尺寸2154x1380
微信提现流程图
图片尺寸1038x1497
微信现金红包开发算法流程图
图片尺寸605x828
用微信app发布一条朋友圈的逻辑流程图是怎样的
图片尺寸1702x1176
微信小程序实现微信登录
图片尺寸651x558