德云色企鹅电竞

英雄联盟s9世界赛,企鹅电竞德云色全程解说陪你看
图片尺寸1125x2000
德云色企鹅电竞首播人气破千万!笑笑西卡:卖房子抽奖回馈色友!
图片尺寸690x460
梦泪德云色入驻企鹅电竞,半个腾讯都来"刷礼物"
图片尺寸640x1138
德云色入驻企鹅电竞, 首播人气破1000w, 卖房送10万元红包.
图片尺寸450x800
企鹅电竞至竞盛典红毯采访 德云色
图片尺寸1080x1920
德云色 色友们,9月7日企鹅电竞直播间77777我们不见不散
图片尺寸1190x744
企鹅电竞的德云色你期待什么
图片尺寸500x879
又一直播平台倒了企鹅电竞宣布退市巅峰期曾拥有德云色edg
图片尺寸640x391
企鹅电竞年度盛典,小智缺席,德云色提前退席,陈赫仅为她颁奖!
图片尺寸1267x642
企鹅电竞德云色阿布解说lpl
图片尺寸631x417
企鹅电竞至竞盛典对话德云色 "这是一个适合我们的平台"
图片尺寸550x366
企鹅电竞德云色阿布解说lpl##lpl夏季赛
图片尺寸690x393
企鹅电竞宣布退市,巅峰期曾拥有德云色,edg等大牌主播!
图片尺寸660x2417
德云色转战企鹅电竞,开始负责王者分段解说,c位出道人气破千万
图片尺寸1005x628
企鹅电竞德云色阿布解说lpl##lpl夏季赛
图片尺寸690x392
笑笑和小智在企鹅二台同台解说lpl,近期发生的事情是炒作?
图片尺寸550x308
相信很多经常看网络直播的观众都知道,自从企鹅电竞《英雄联盟》板块
图片尺寸2399x1280
德云色离开龙珠从新出发,将于9月7号在企鹅电竞首秀!
图片尺寸450x544
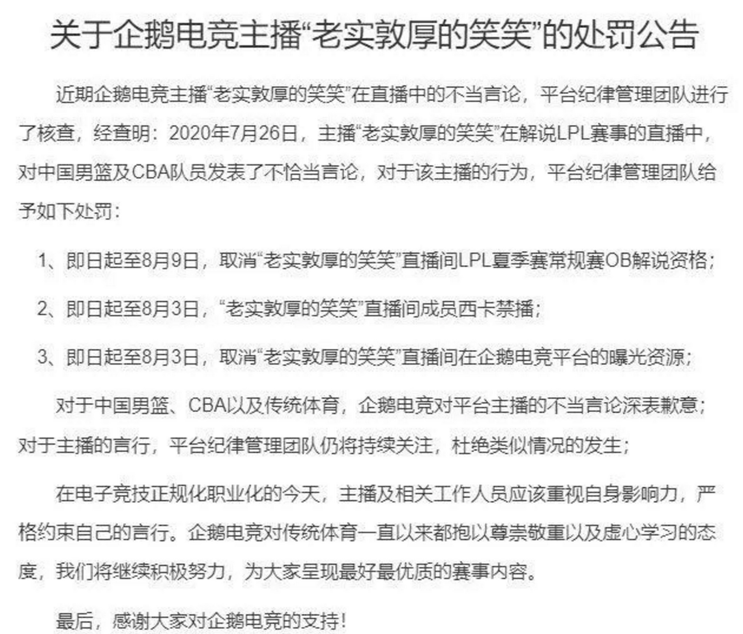
企鹅电竞对于德云色口嗨cba和中国男篮的事情的处罚出来了: 这波啊
图片尺寸1500x1280
德云色正式入驻企鹅电竞!与龙珠和平分手!
图片尺寸800x533