心内科问诊模板

胸痛问诊要点.doc
图片尺寸993x1404
冠心病病历模板
图片尺寸920x1303
问诊记录表
图片尺寸633x1019
问诊表
图片尺寸973x1147
免费文档 所有分类 表格/模板 表格类模板 问诊表
图片尺寸835x1177
网站首页 海量文档 医药卫生 内科冠心病75问.doc
图片尺寸792x1120
文档下载 所有分类 表格/模板 调查/报告 > 正航心理咨询初诊登记表
图片尺寸769x1032
问诊表
图片尺寸958x1278
教学查房-心内科模板.doc
图片尺寸794x1123
医生问诊单通用
图片尺寸860x1295
冠心病病历模板
图片尺寸920x1303
冠心病病历模板
图片尺寸920x1303
冠心病病历模板
图片尺寸920x1179
冠心病病历模板1
图片尺寸920x1303
胸部咨询表.doc
图片尺寸993x1404
心绞痛的诊断与治疗魏雪飞.docx
图片尺寸1785x2640
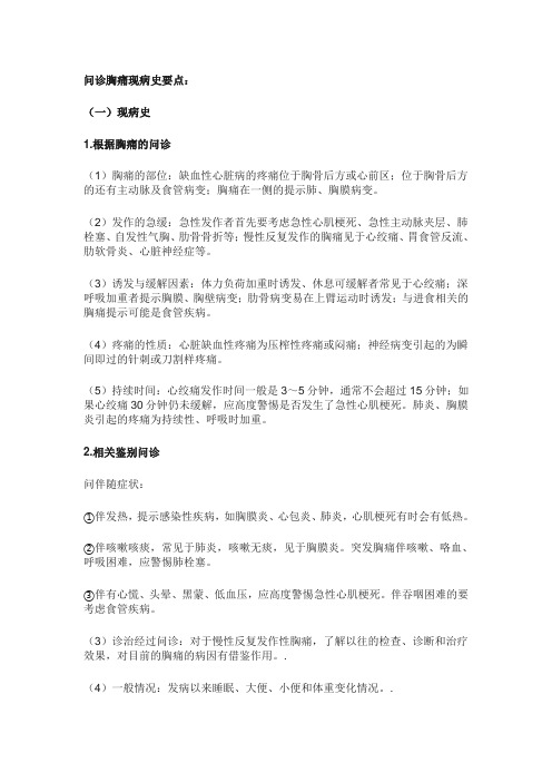
问诊胸痛现病史要点: (一)现病史 1.
图片尺寸496x702
全全全倾心总结问诊模板
图片尺寸1080x1439
问诊表格式
图片尺寸656x963
心内科病历模板
图片尺寸920x1191