心肌炎检查报告

乐捐-项目详情
图片尺寸500x500
当事女孩在哈尔滨儿童医院的检查报告单.来源:受访者翼女士提供
图片尺寸1080x1620
吴亦凡医院化验单曝光 疑患心肌炎
图片尺寸450x465
四川乐山犍为县的李芳(化名)阿姨,长期患有乙肝,心肌炎,右侧静脉曲张
图片尺寸365x500
四川乐山犍为县的李芳(化名)阿姨,长期患有乙肝,心肌炎,右侧静脉曲张
图片尺寸393x500
婴儿游泳馆内从高台跌落颅内骨折不敢再去游泳家长向
图片尺寸675x900
除外急性心肌梗塞,应激性心肌病,急性心肌炎.
图片尺寸498x710
检查报告单 本文图片均为瑞金医院北院 供图
图片尺寸550x412
在洋县中医院查出患有慢性肾衰竭,肾性高血压,糖尿病,心肌炎等病症
图片尺寸500x348
家长看完检查报告单后怒不可遏,该院的检查单中并无医生所说的病症
图片尺寸690x1108
畏寒,乏力,头痛,肌肉酸痛等症状,严重者还可能并发肺炎,心肌炎
图片尺寸600x450
网友@hbg林舟的检查报告单(南海网)
图片尺寸500x373
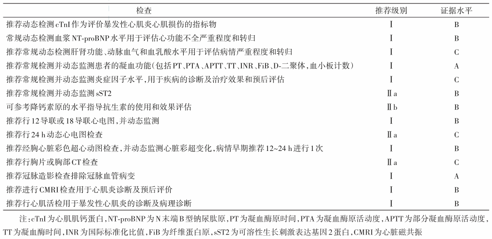
表3:暴发性心肌炎的实验室及特殊检查极早作出临床诊断至关重要,因此
图片尺寸1015x494
感冒诱发心肌炎差点要了命医生连续6天施救死里逃生
图片尺寸700x413
病毒性心肌炎:重在早期诊断及干预_症状_患者_心脏
图片尺寸1158x1174
临漳县人民医院检查报告单出来了不让病人住院!_核酸_红包_因为
图片尺寸1080x1515
p>谷草转氨酶(ast)主要分布在心肌,其次是肝脏,骨骼肌和肾脏等组织中
图片尺寸1014x670
绍兴阅读阅读绍兴 │ 每天有惊喜
图片尺寸572x663
北京大学第一医院太原医院心内科成功救治急性重症心肌炎患者_治疗
图片尺寸1000x1400
河南民权县被指病历造假隐瞒手足口病疫情(图)
图片尺寸500x333