心脑速康说明书

【心脑康胶囊0.25g*36粒/盒】价格_功效与作用_说明书_买药就上药房网
图片尺寸750x1450
心脑康胶囊详情页
图片尺寸1280x1668
心达康片(信谊)补益心气,化淤通脉,消痰运脾.
图片尺寸1000x1000
本品适用于成年人和5岁以及5岁以上儿童. 2
图片尺寸1000x1000
心脑康胶囊
图片尺寸750x1000
葛兰心宁软胶囊(致康)活血化瘀,通络止痛.
图片尺寸1000x1000
说明书范本 查看全文 麝香心脑乐胶囊 长春人民药业集团 心脑康
图片尺寸1024x1433
强力脑心康胶囊--药品|价格|硬胶囊|药品说明书|包装|处方药|生产厂家
图片尺寸700x977
天强制药 心脑康胶囊说明书_价格_副作用_寻医问药药品网
图片尺寸1000x1000
药品说明书 - 药智数据
图片尺寸768x1068
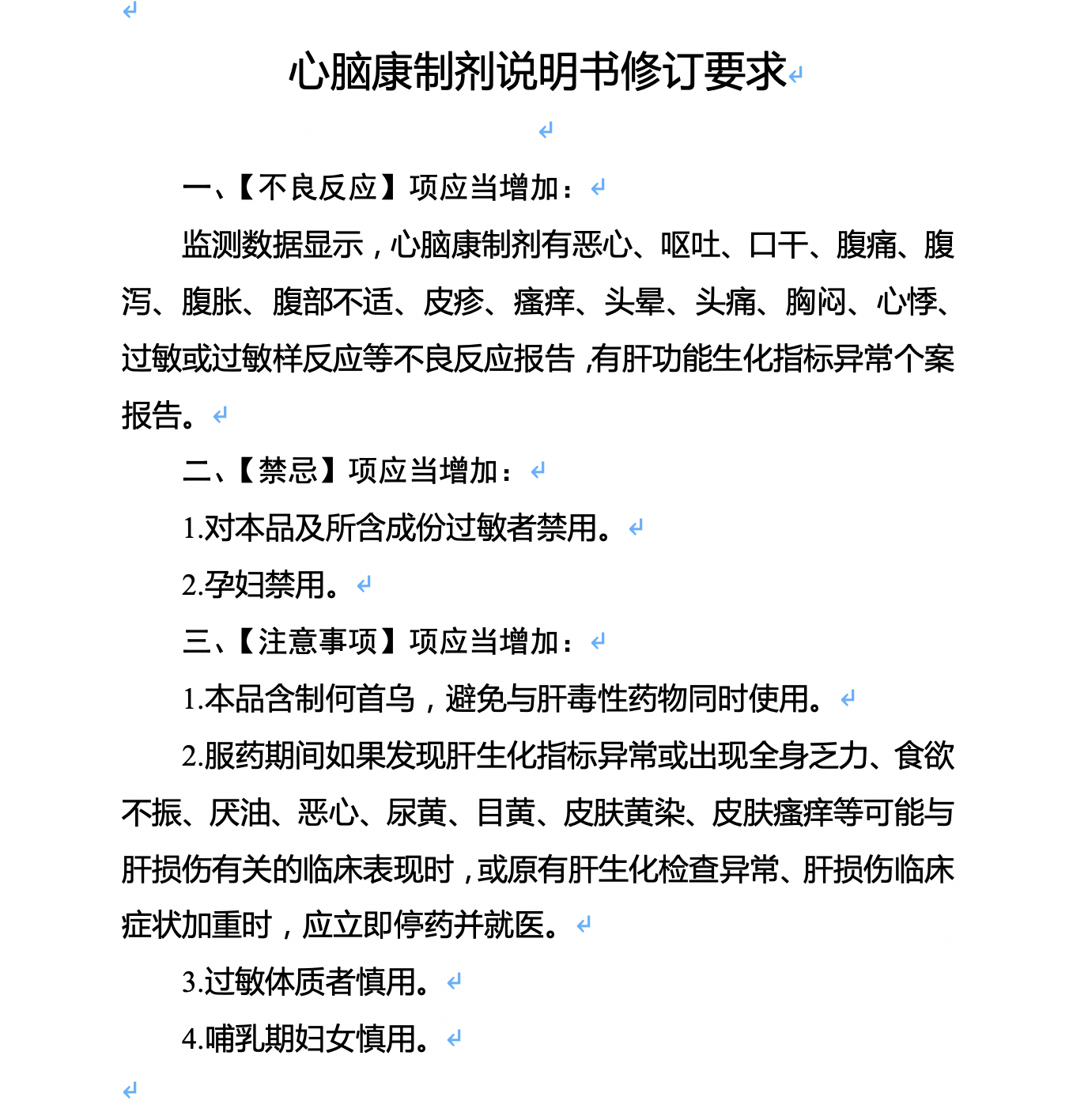
国家药监局修订心脑康制剂说明书 过敏者及孕妇禁用
图片尺寸1376x1416
本品适用于15岁及15岁以上成人以减轻季节性过敏性
图片尺寸1000x1000
心脑康胶囊(恒帝)(心脑康胶囊) _说明书_作用_效果_价格_方舟健客网
图片尺寸1000x1000
药品说明书
图片尺寸700x1021
本品适用于因葡萄球菌,链球菌,肺炎球菌,淋病奈瑟菌
图片尺寸1000x1000
对脑功能不全有辅助改善作用,也用于蛋白质缺乏,神经衰弱病人以及对
图片尺寸1000x1000
药品说明书 - 药智数据
图片尺寸1511x2067
使用剂量:详情见说明书储存条件:详情见说明书适用症/功能主治:耳鸣
图片尺寸800x1266
药品说明书 - 药智数据
图片尺寸1180x1339
药品说明书 - 药智数据
图片尺寸2448x3264