性味归经对照表

常用中药性味归经剂量功效简表
图片尺寸746x1047
132种常用中药性味归经剂量功效简表
图片尺寸746x1045
132种常用中药性味归经剂量功效简表全
图片尺寸920x1302
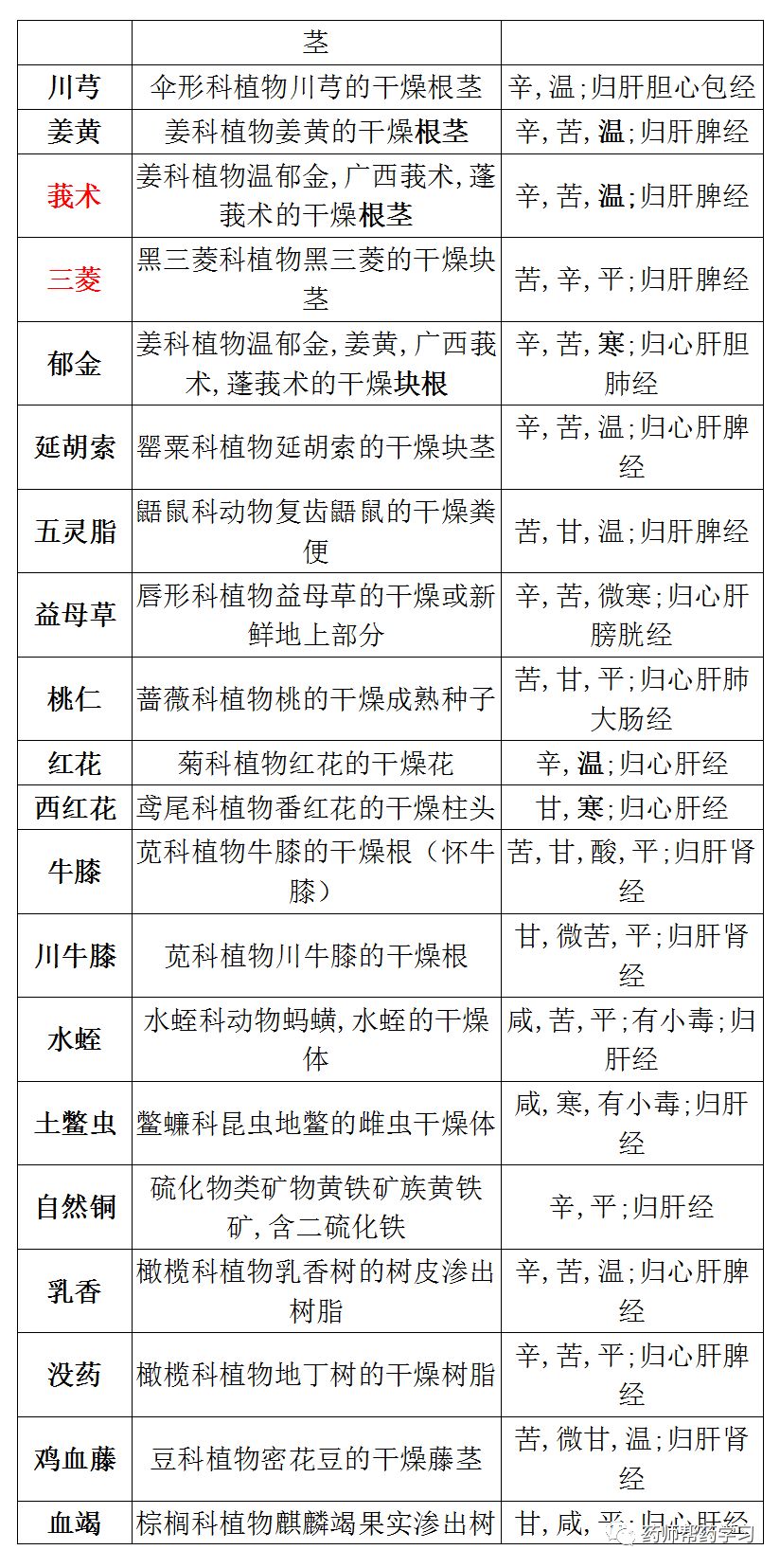
超全总结400味中药的来源性味归经表格版
图片尺寸824x1655
上热门 中药补虚药性味归经功效 - 抖音
图片尺寸1440x2036
中药性味,归经,主治,功效
图片尺寸810x1105
中药药性归经主治.doc 7页
图片尺寸792x1120
常用食物性味归经一览表
图片尺寸1017x603
食物性味归经功效分类明晰表
图片尺寸642x1017
132种常用中药性味归经剂量功效简表(全)
图片尺寸746x1043
常用中药性味归经剂量功效简表
图片尺寸746x1043
常用五性食物性味归经.doc
图片尺寸993x1404
132种常用中药性味归经剂量功效简表(全)
图片尺寸746x1105
132种常用中药性味归经剂量功效简表(全)解析
图片尺寸746x944
132种常用中药性味归经剂量功效简表(全)
图片尺寸746x955
超全总结400味中药的来源性味归经表格版
图片尺寸824x1655
超全总结400味中药的来源性味归经表格版
图片尺寸824x1655
超全总结400味中药的来源性味归经表格版
图片尺寸824x1655
超全总结400味中药的来源性味归经表格版
图片尺寸824x1655
132种常用中药性味归经剂量功效简表(全
图片尺寸920x1302