恒流

关于恒流电源的设计
图片尺寸450x579
恒流电路
图片尺寸541x493
fp6296升压恒流蓝牙音响芯片
图片尺寸1080x1920
热插拔启动以及限流恒流电路,搬起小板凳听大伙儿怎么分析
图片尺寸1080x582
tl494制作060v020abuck恒流恒压可调稳压电源效率大于95
图片尺寸733x510
电路 恒流源
图片尺寸350x385
恒流源
图片尺寸274x321
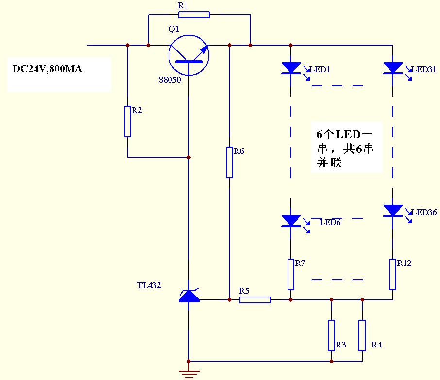
请教恒流电源!
图片尺寸906x783
7-12w高pf恒流电源内置射灯球泡灯驱动器电流300ma
图片尺寸1920x1283
单通道dmx512恒流器
图片尺寸1800x1376
6dj8 恒流.jpg
图片尺寸600x357
氢能源 #氢能 #厂家直发 #恒流电源 @氢科技@自动#自 - 抖音
图片尺寸1440x1920
是否具有恒流作用
图片尺寸383x611
恒流电源入门
图片尺寸640x407
大功率可逻辑控制的led恒流电路 (原文件名:3.jpg)
图片尺寸579x347
恒流电源
图片尺寸500x407
三极管恒流源
图片尺寸640x539
平凉恒流源恒流源恒流源找哪家
图片尺寸3456x3456
10-20.00a.可程控交流恒流源, - 抖音
图片尺寸1440x1080
led球泡灯电源8w e27/gu10恒流7w 9w 10w电源 质保2年
图片尺寸1920x1341