恒流充电电路

请帮忙分析一下这个lm317恒压,恒流的充电电路?【恢复】
图片尺寸1213x746
锂电池恒流定压充电电路
图片尺寸1250x1044
使用开关恒流电路的充电器电路图
图片尺寸999x872
分享一个简洁基本的恒流源电路
图片尺寸359x637
一种镍氢电池恒压恒流充电电路请教
图片尺寸809x493
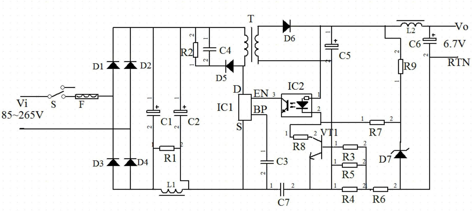
开关电源恒流充电器电路图
图片尺寸1120x712
电源电路
图片尺寸974x649
求一款恒流座充原理图
图片尺寸1104x580
恒流/恒压充电器电路
图片尺寸903x440
5a恒压恒流降压电源模块led驱动带usb口充电宝转换板锂电池充电板
图片尺寸1000x1000
一种镍氢电池恒压恒流充电电路请教
图片尺寸509x400
锂离子充电电池的恒流恒压可调充电电路
图片尺寸592x592
恒压恒流限流充电
图片尺寸650x357
一种手机电池恒流充电器电路
图片尺寸1935x865
恒流恒压镍镉电池充电器电路
图片尺寸1726x925
恒流充电器
图片尺寸1255x876
于 2015-5-10 19:03 编辑 这是论坛的网友做的,照着电路自己搭了一个
图片尺寸1319x779
恒流恒压脉冲充电器电路.jpg
图片尺寸713x447
手机自动充电器电路图
图片尺寸685x415
cn100367628c_一种恒压恒流充电电路有效
图片尺寸2793x1248