恒流源电路图

分享一个简洁基本的恒流源电路
图片尺寸359x637
简单三极管组成的恒流源电路图
图片尺寸920x1300
这是一个可调的恒流源,求电路图的工作原理,急用!
图片尺寸562x273
主控lm723的恒流恒压线性可调030v电源
图片尺寸1106x777
高效率可多路均流的恒流源电路
图片尺寸2022x1393
恒压恒流可调电源问题
图片尺寸1319x779
恒流源电路原理-电子发烧友网
图片尺寸499x446
恒流源电路的工作原理原创
图片尺寸661x295
第二直流电源,基准电压控制电路以及恒流源产生电路;基准电压控制电路
图片尺寸1566x1255
cn207995476u_一种草坪灯恒压恒流开关电源电路失效
图片尺寸1902x1282
简单分析三极管恒流源电路
图片尺寸256x281
pt100电路恒流源电路ppt
图片尺寸1080x810
简单可调恒流源电路图五简单可调恒流源电路图大全九款简单可调恒流源
图片尺寸562x258
帮忙看看这个恒流源电路,它是怎么通过da输入电压达到预期的电流的?
图片尺寸575x348
恒流源电路图
图片尺寸528x297
恒流源电路图
图片尺寸500x345
恒流电路在电源中的应用
图片尺寸305x267
我的恒流源主电路如下图,仿真中一切正常,焊接完成后op07的3脚的电压
图片尺寸693x365
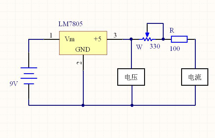
恒流源
图片尺寸737x475
恒流电源的工作原理及电路图
图片尺寸388x333