想见你时间线图

【想见你】《想见你》时间轴|时间线画画看
图片尺寸1754x1096
如何简单理清想见你的时间线
图片尺寸4608x3456
电影版想见你解析丨慎点含剧透
图片尺寸1080x810
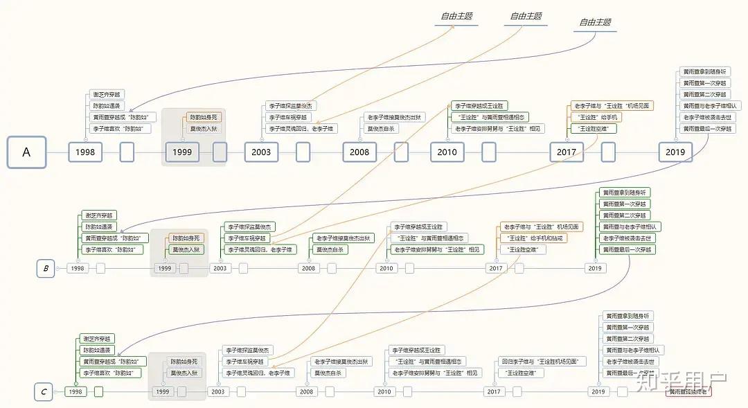
关于《想见你》的时间线分析,以及为什么夹心小王或者老李不能直接和
图片尺寸2736x2736
电视剧《想见你》有什么细思极恐的细节?
图片尺寸720x405
《想见你》时间线整理 by 游叔
图片尺寸9748x6923
想见你时间线画图解析(完结)
图片尺寸2880x904
想见你剧情解析内附完整时间线
图片尺寸1193x966
如何理清台剧想见你的时间线
图片尺寸4608x3456
能不能有个大神给我理一下《想见你》这部剧究竟李子维怎么穿越的?
图片尺寸1048x782
今日追剧 | 《想见你》超全时间线 剧情介绍_偶像剧_杭州攻略_电视剧
图片尺寸1080x753
如何理清台剧想见你的时间线
图片尺寸1080x589
想见你结局更新将来电影版还能怎么演4000字想见你完整剧情解析剧透
图片尺寸3643x2601
想见你男主穿越时间线
图片尺寸552x1089
今日追剧 | 《想见你》超全时间线 剧情介绍_偶像剧_杭州攻略_电视剧
图片尺寸1080x753
图解:豆瓣9.2推理剧《想见你》的复杂时间线
图片尺寸640x437
《想见你》时间轴最强分析
图片尺寸1080x797
时间线梳理:李子维爱了黄雨萱29年!(想见你)剧评
图片尺寸1080x1440
如何评价想见你第2122集以及之后剧情走向
图片尺寸720x514
网友整理出《想见你》时间线,看不懂剧的来看看这个
图片尺寸828x924