想象作文提纲

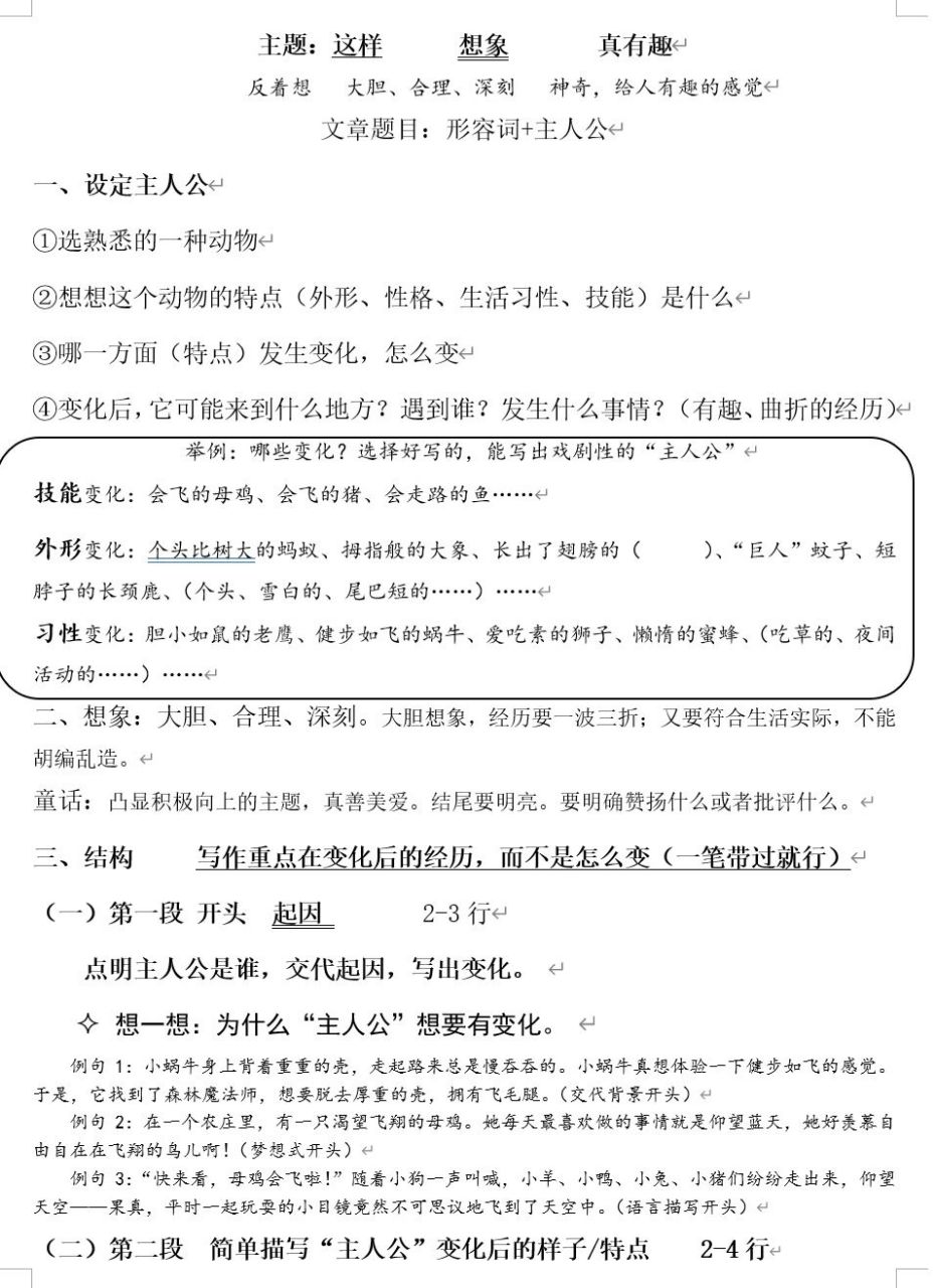
三下语文第八单元这样想象真有趣作文提纲
图片尺寸1706x1280
三上第七单元作文《我有一个想法》,提纲和范文分析#优秀范文 - 抖音
图片尺寸1226x1540
三下8单元作文这样想象真有趣提纲范文
图片尺寸1080x1439
思路 四年级上册第四单元想象类作文《我和xx过一天》写作思路来咯
图片尺寸1708x1280
三下第五单元同步作文如何写,大纲和例文讲解《奇妙的想象》.# - 抖音
图片尺寸1178x1522
想象作文的提纲怎么写 想象作文的提纲怎么写格式
图片尺寸2931x2000
习作奇妙的想象教学提纲
图片尺寸920x1303
想象的栖息地
图片尺寸3264x2448
想象作文未来的学校教学设计教案教学设计
图片尺寸920x1303
三年级下册第五单元作文《奇妙的想象》提纲.
图片尺寸1080x1326
四下语文 第二单元 习作 我的奇思妙想
图片尺寸1705x1280
七年级语文上册第六单元写作想象导学案苏教版苏教版初中七年级上册
图片尺寸920x1302
初中想象类作文笔记
图片尺寸1080x1439
六年级语文上册第一单元想象作文技法及范文
图片尺寸1080x1439
《这样想象真有趣》 三下语文第八单元作文提纲《这样想象真有趣》 又
图片尺寸930x1280
三年级语文第五单元想象作文部分思维导图
图片尺寸1920x1440
作文提纲示例
图片尺寸725x706
三上第七单元作文《我有一个想法》提纲.#图文扶持计划入口 三 - 抖音
图片尺寸1170x1638
部编三年级下册习作奇妙的想象教案
图片尺寸920x1303
三下语文备课作文这样想象真有趣
图片尺寸1080x1439