成都购房政策

一图看懂成都最新最全的限购政策
图片尺寸750x2172
干货n次补丁后成都最新购房贷款政策梳理
图片尺寸993x649
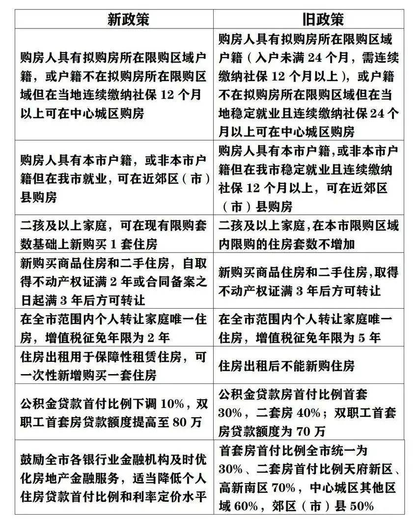
成都楼市新政和旧政策购房条件区别
图片尺寸640x997
成都最新购房资格和限购政策! - 知乎
图片尺寸1080x1315
成都各类购房资格划分
图片尺寸1080x1384
成都购房75限购政策各区资格可购买范围7575
图片尺寸1080x1437
成都限购新政策你了解了吗?
图片尺寸676x595
2020年成都最新购房政策
图片尺寸990x1162
成都购房政策正式实施96市场回暖
图片尺寸1080x1439
2022成都买房限购政策
图片尺寸640x910
2024年成都最新购房政策!房贷,首付比例有调整!
图片尺寸863x744
成都政策放松最多可新购3套马上落户也有购房资格
图片尺寸847x1062
成都新政策来咯买房的抓紧上车吖
图片尺寸591x789
成都最新购房政策冷知识
图片尺寸1080x1439
哎成都最新购房政策又来了
图片尺寸1080x1440
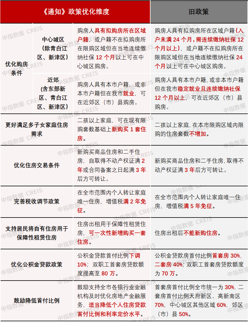
支持刚性和改善性住房需求成都市进一步优化完善房地产政策
图片尺寸865x1141
成都市住建局继续出台了新一轮的购房政策,具体总结如下:1,中心城区
图片尺寸1968x1112
还有多少人不知道成都购房政策
图片尺寸1077x1846
成都最新购房政策不懂的朋友看一下
图片尺寸750x999
成都2022购房新政策
图片尺寸800x920