托事条格式

托事条格式十一月整理.doc 4页
图片尺寸993x1404
几种常用便条的写法
图片尺寸500x266
另外:留言条,托事条格式与请假条相同.
图片尺寸800x520
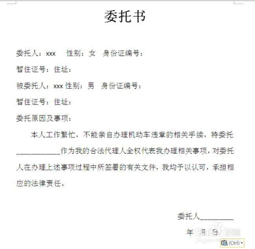
条据书信简单的个人委托书格式doc
图片尺寸920x1302
写作技巧 | 请假条,信,读后感,倡议书,演讲稿……期末考试会用到哦!
图片尺寸805x507
托事条格式说课材料
图片尺寸920x1263
应用文写作模板
图片尺寸1080x1314
写委托书的格式
图片尺寸920x1302
特别提示:留言条,托事条格式与请假条相同. 二,满分范文及点评
图片尺寸640x1137
个人事务委托书范文
图片尺寸920x1303
2021年委托书格式范本及注意事项
图片尺寸920x1302
事故处理委托书
图片尺寸920x1302
个人办事委托书六篇(最新整理)
图片尺寸920x1301
4 要写清楚委托人因为什么情况不能办理什么事宜,将委托被委托人办理
图片尺寸500x489
条据书信委托代理书doc
图片尺寸920x1302
人事办理委托书范文
图片尺寸920x1303
上课用便条练习请假条留言条托事条doc
图片尺寸920x1302
公司委托个人办事委托书
图片尺寸920x1302
分类:说明式条据:便条 请假条,留言条,托事条 凭证式条据:借条,欠条
图片尺寸1080x810
9岁男孩拿着妈妈委托书去处理事故 打的说只有9元钱还想留2元乘公交
图片尺寸576x788