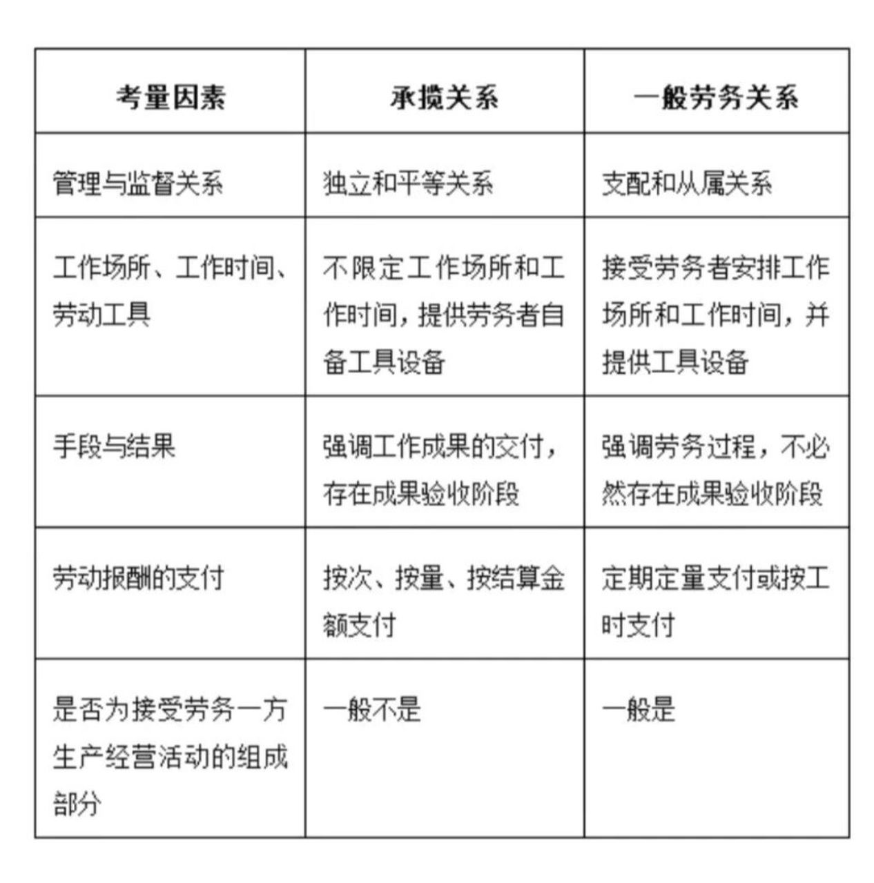
承揽关系

承揽关系和劳务关系判断标准 案例一,最高人民法院(2019)最高法民申
图片尺寸1266x1280
"劳动关系,劳务关系,承揽关系"到底啥区别?
图片尺寸640x648
劳务合同与承揽合同
图片尺寸490x253
承揽法律关系
图片尺寸503x357
承揽关系还是雇佣关系?分清这五点!
图片尺寸1440x1920
法律知识你必须分清楚的劳动关系劳务关系和承揽关系
图片尺寸670x640
xx承揽合同模板共6页
图片尺寸920x1302
各方的合同关系 业主 分包商a 服务合同 关系 承包合同 关系 分包合同
图片尺寸1080x810
劳动关系与承揽关系的区别
图片尺寸641x360
划重点劳动关系劳务关系承揽关系一次讲清楚
图片尺寸720x404
有经验的承包人不是狗皮膏药
图片尺寸832x712
劳动,劳务,承揽关系简介!在实际运用中不根据 - 抖音
图片尺寸1080x2060
雇佣关系与承揽关系怎么区分深圳法律咨询为你解答
图片尺寸500x334
【协力研究】新冠疫情期间与劳务外包相关的八个重点问题
图片尺寸789x284
说法时间┃浅谈劳动关系雇佣关系承揽关系的区分与认定
图片尺寸500x363
南充女子被卡吊机 升至四楼突然坠下身亡
图片尺寸600x333
图二:挂靠情形下合同关系图
图片尺寸868x514
监督检测中心主任期间,利用职务上的便利,在检测设备采购,业务承揽
图片尺寸354x296
挂靠是指单位或个人以其他有资质的施工单位的名义承揽工程,包括参与
图片尺寸640x336
终于有人把劳动关系劳务关系承揽关系讲清楚啦
图片尺寸595x356