抖音功能流程图

抖音带货直播流程图
图片尺寸1240x1753
保姆级抖音起号教程
图片尺寸1834x5223
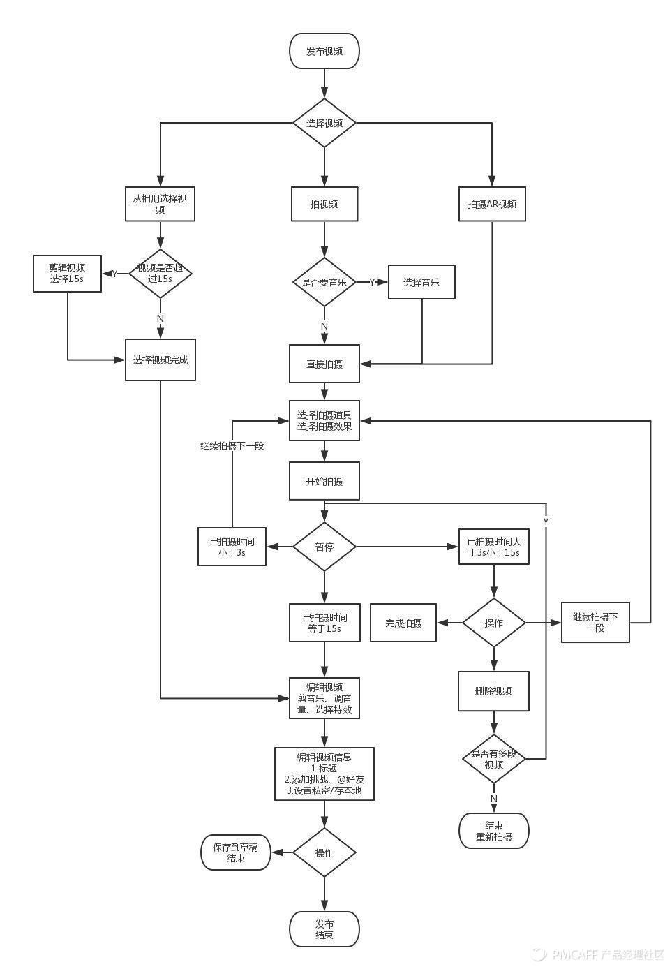
抖音短视频app详细分析分解!
图片尺寸630x673
2,用户操作流程图1,产品功能结构图:抖音的主要功能是浏览视频和拍摄
图片尺寸667x703
我的抖音生活日记 八大流程图类型介绍#企业管理 #管理思维 - 抖
图片尺寸1280x1706
全面分析抖音算法推荐机制(强烈建议收藏)
图片尺寸963x502
抖音短视频app产品评测
图片尺寸963x1388
构建流程图
图片尺寸1035x583
33个抖音涨粉秘籍,免费分享,你确定不来领一份?
图片尺寸3531x1979
抖音算法的本质和分析
图片尺寸1300x1079
听抖音热门__抖音视频上热门有提示吗
图片尺寸4000x2250
抖音生活服务「抖音来客」是什么?附入驻详细流程
图片尺寸965x717
分别为国内电商发展趋势,抖音赚钱模式分布以及抖音小店盈利流程三大
图片尺寸2392x1924
抖音产品体验报告都在这了全了
图片尺寸1920x2651
抖音实战~关注博主
图片尺寸1048x490
抖音算法逻辑图 | processon免费在线作图,在线流程图,在线思维导图
图片尺寸1571x2119
【天骐寿险课堂公开课笔记】抖音短视频私域流量吸粉裂变
图片尺寸720x403
抖音制作流程
图片尺寸1071x831
业务流程抖音最主要的
图片尺寸1175x1060
抖音来客怎么使用,特殊类目团购报白收费吗!
图片尺寸691x536