押题命中率

以下是去年考前主流的政治押题卷真实的命中率统计
图片尺寸640x392
内部资料2022高考数学必考题型475道押题命中率90考前必刷
图片尺寸1654x2339
事业联考作文押题7515命中率95u15速背.
图片尺寸1080x1528
内部资料2022高考数学必考题型475道押题命中率90考前必刷
图片尺寸1654x2339
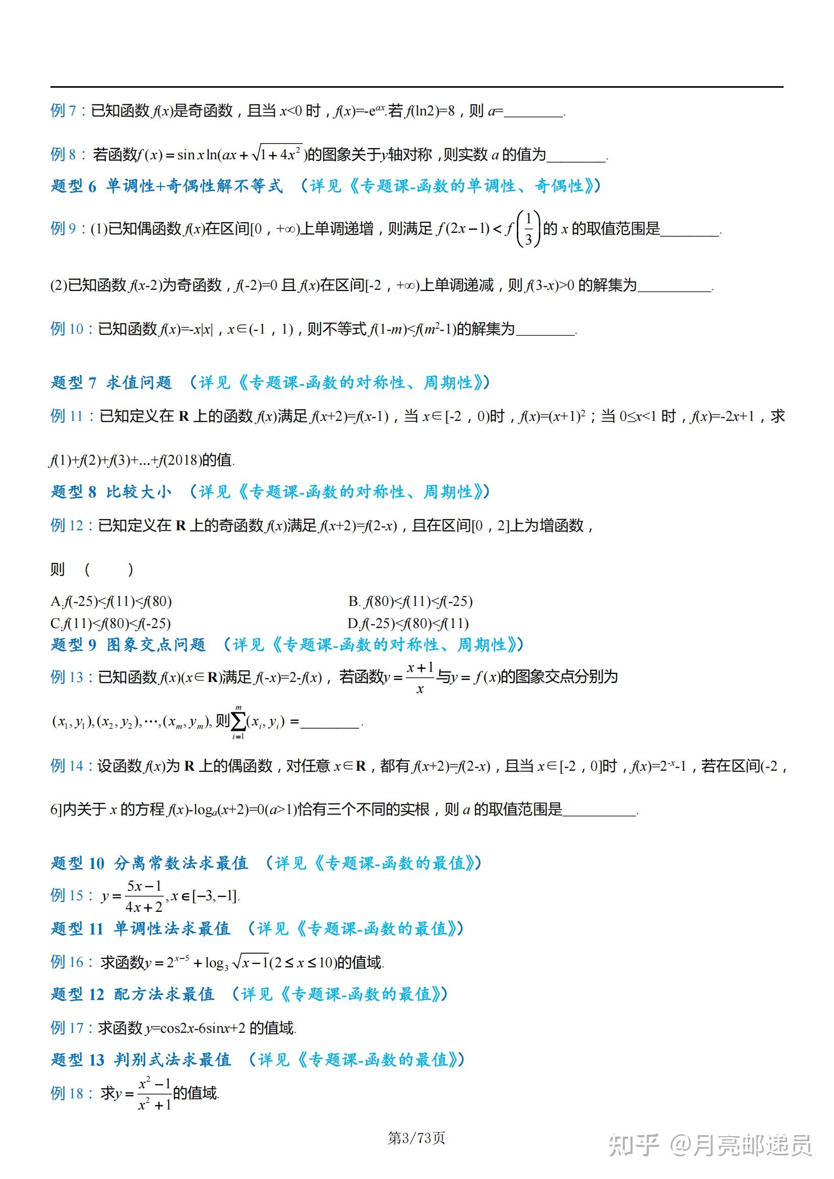
内部资料2022高考数学必考题型475道押题命中率90考前必刷
图片尺寸1654x2339
《2019高考王后雄终极押题卷》 往年押题对比分析 命中率惊人
图片尺寸1080x832
中国政法大学考研(民商法专业)2024年历年真题押题命中率对比
图片尺寸869x541
中国政法大学考研(民商法专业)2024年历年真题押题命中率对比
图片尺寸849x737
21年初级押题命中率95不看就输了
图片尺寸1080x1440
23多省省考作文押题7515命中率95u15.
图片尺寸1440x2037
挑战芬姐笔试押题命中率95%#教资芬姐 #教资笔试 #教师资 - 抖音
图片尺寸1080x2029
中国政法大学考研(国际法专业)2024年历年真题押题命中率对比
图片尺寸811x762
押中西塔考研景观理论押题命中率100
图片尺寸1080x864
这个押题命中率怎么样
图片尺寸767x1022
2017年中考数学全真模拟押题试卷命中率高达90附答案
图片尺寸640x1030
去年命中率80%,我们共同期待今年的超越!
图片尺寸2495x1559
雅思押题预测超高命中率101723
图片尺寸1080x1440
2024年二建法规押题卷已出,考点命中率高达78%,刷完=拿证!
图片尺寸1654x2339
中国政法大学考研(国际法专业)2024年历年真题押题命中率对比
图片尺寸866x775
中国政法大学考研|701法学综合2024年历年真题押题命中率对比
图片尺寸861x621