担保制度

担保业务流程图ppt
图片尺寸810x1080
一图了解常见的担保方式及区别
图片尺寸1280x562
担保笔记担保方式思维导图
图片尺寸1892x846
《担保法》废止了,定金罚则还能用吗?
图片尺寸640x430
担保业务流程图
图片尺寸728x1034
担保法律制度.docx 6页
图片尺寸860x1218
担保业务流程图
图片尺寸650x937
民法典担保制度适用实务全书
图片尺寸800x800
中小企业信用担保体系制度
图片尺寸920x1303
担保业务流程图
图片尺寸1068x470
民法典普法之担保
图片尺寸1080x575
担保业务品种与案例分析及其风险ppt
图片尺寸1080x810
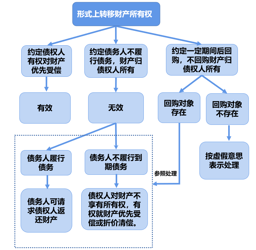
超详超清晰民法典担保制度10大变动要点解读
图片尺寸819x801
超详超清晰民法典担保制度10大变动要点解读
图片尺寸795x606
担保方式有几种,保证担保的责任范围包括哪些内容?
图片尺寸622x366
04作为担保人,需要承担担保责任,其责任可分为一般担保和连带责任
图片尺寸960x1280
69民法担保概述必背考点整理请查收73
图片尺寸1080x1437
超详超清晰民法典担保制度10大变动要点解读
图片尺寸887x586
一文解读融资担保体系及债券担保
图片尺寸960x540
干货分享丨民法典新时代你需要知道担保领域的这些重大变化
图片尺寸1019x480