指示灯电路图

指示灯电路的安装与调试
图片尺寸715x590
接触器停止 启动开关的指示灯如何接线
图片尺寸394x347
串口指示灯的电路怎么设计啊?
图片尺寸939x763
为什么我这个电路电池充满电指示灯不会变色啊!
图片尺寸500x263
设计一带指示灯,可点动,长动直接启动电动机控制电路.
图片尺寸600x375
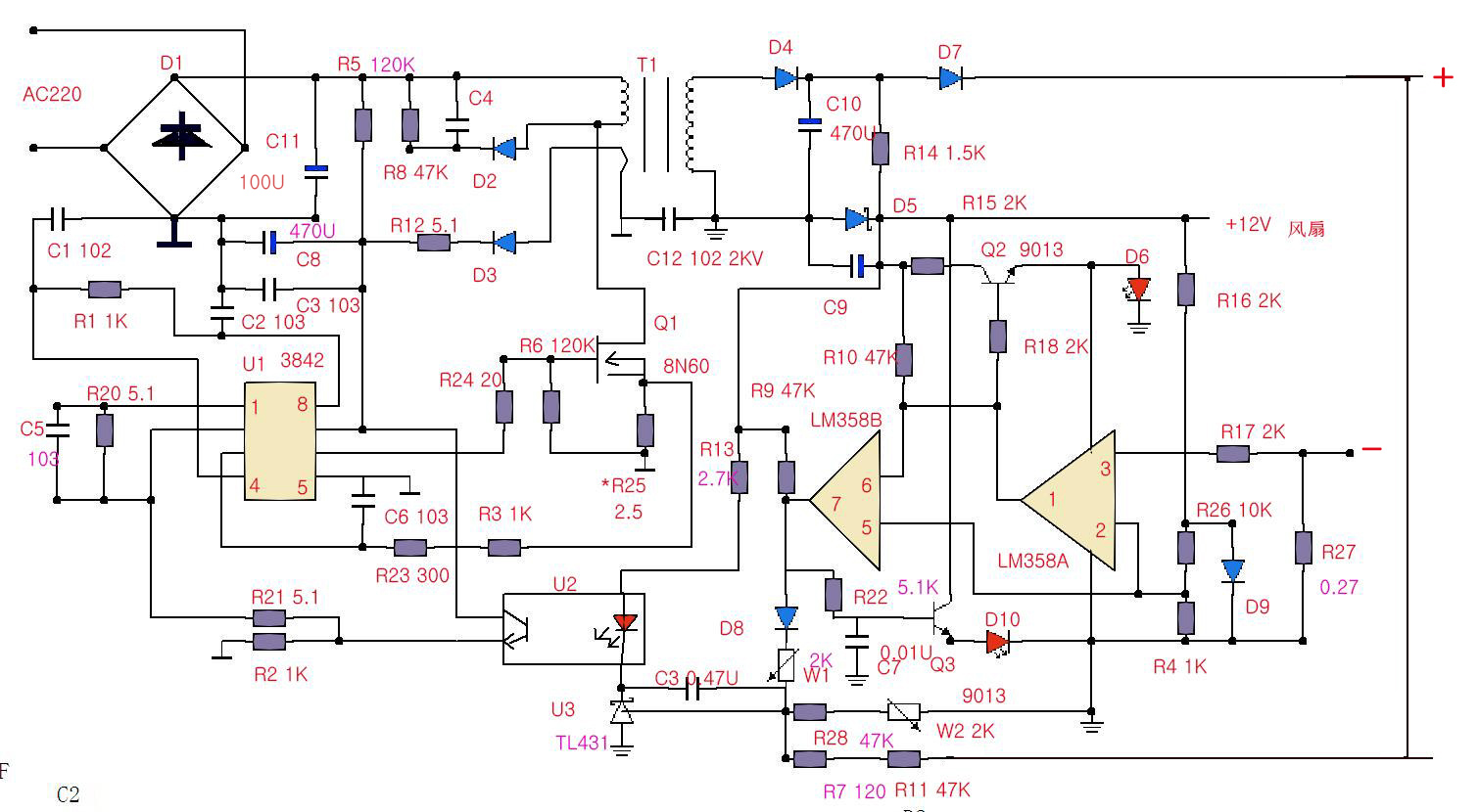
充电器指示灯电路图原理-42v电动车充电器工作原理 - 基础电路
图片尺寸1510x830
>>日产阳光警告指示灯系统电路图
图片尺寸1800x1196
大联大世平基于nxp传感器仿充电状态的指示灯
图片尺寸484x258
一款声光双控制指示灯电路图
图片尺寸648x403
由直流电源供电的电路,其电源指示灯电路的接法.
图片尺寸891x834
220vled指示灯电路图
图片尺寸540x464
大众捷达仪表盘故障灯图解,捷达指示灯图解大全
图片尺寸711x500
求三只指示灯循环亮电路的原理
图片尺寸497x348
几种市电指示灯电路
图片尺寸481x279
下面的电路中的电源指示灯电路是否可行?
图片尺寸334x192
充电器指示灯电路
图片尺寸512x484
十三种发光二极管指示灯典型应用电路
图片尺寸464x366
交通信号灯控制电路
图片尺寸3232x2186
交流电源指示灯电路
图片尺寸849x434
带闪光指示灯的报警器电路
图片尺寸400x278