揭榜挂帅制度

加速智能网联汽车创新应用临港新片区启动超级应用场景揭榜挂帅工作
图片尺寸713x897
"揭榜挂帅" | 凝心聚力促发展,务实笃行开新局
图片尺寸1080x3972
西城区纪委监委:改革创新办热线 揭榜挂帅促实效
图片尺寸1080x641
泰安17个揭榜挂帅榜单成就她风景
图片尺寸1920x1080
2022年度浙江省舞台艺术重大主题创作项目揭榜挂帅工作"浙"么做!
图片尺寸1080x1513
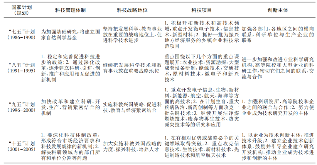
科技项目"揭榜挂帅"制度:历史维度,应用维度与价值维度
图片尺寸1080x519
青岛市揭榜挂帅对接平台发榜自贸试验区87项制度创新事项榜上有名
图片尺寸702x884
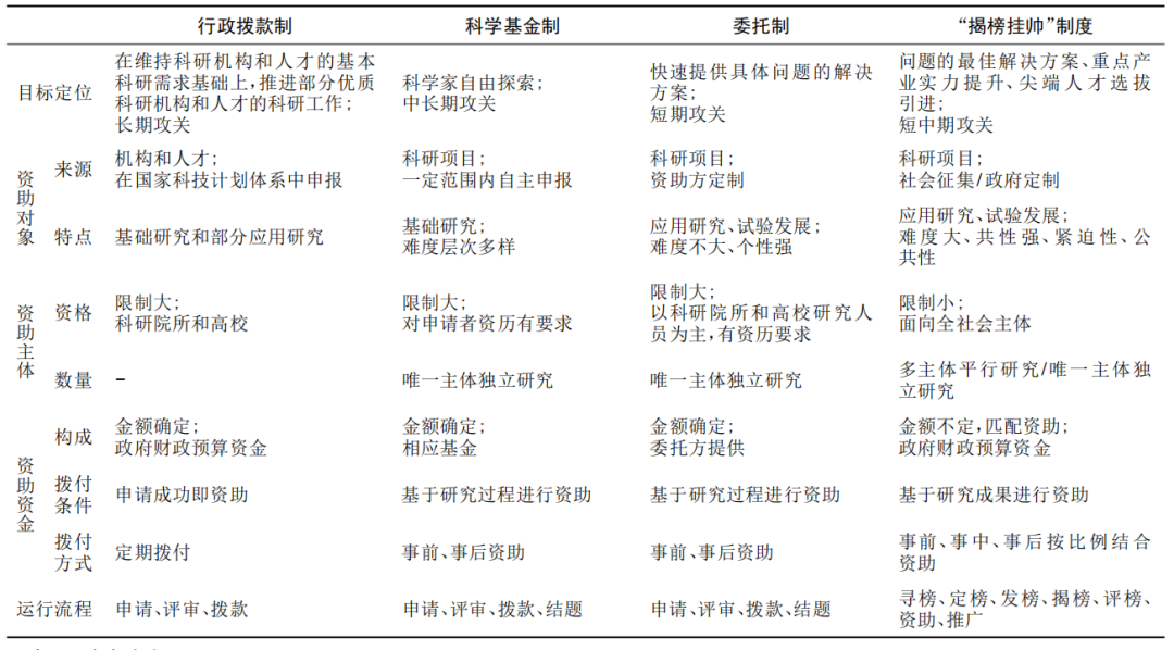
开放式创新实践对揭榜挂帅制度的启示
图片尺寸660x351
东辛房街道"揭榜挂帅"赋能基层治理
图片尺寸1080x1624
胡晓立 刘嘉睿)7月10日,华容县召开"项目建设年"攻坚会战"揭榜挂帅"
图片尺寸640x264
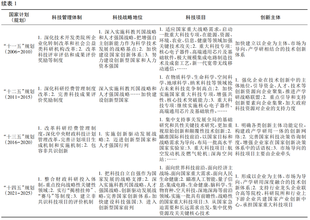
科技项目"揭榜挂帅"制度:历史维度,应用维度与价值维度
图片尺寸1080x598
科技项目"揭榜挂帅"制度:历史维度,应用维度与价值维度
图片尺寸1080x766
科技项目"揭榜挂帅"制度:历史维度,应用维度与价值维度
图片尺寸1254x570
挂帅我校校长杨洲教授团队成功揭榜
图片尺寸1080x1620
面向全社会"揭榜挂帅"奖励丰厚,盐城盐南营造夏季招商新热潮
图片尺寸960x4643
从揭榜挂帅到赛马争先三亚吉阳区全力推进这两项活动
图片尺寸1080x1547
荆门掇刀区首推教育十大专项行动"揭榜挂帅"制
图片尺寸1600x1067
用好揭榜挂帅机制 开展核心技术攻坚用| 法士特启动"揭榜挂帅""赛马"
图片尺寸900x383
东辛房街道"揭榜挂帅"赋能基层治理
图片尺寸1080x606
科技项目"揭榜挂帅"制度:历史维度,应用维度与价值维度
图片尺寸1080x561