放大器的原理图

【高频电路】高频放大器基本原理
图片尺寸1728x1080
负相比例放大电路按照运算放大器的原理,同样的计算过程,可以计算出
图片尺寸1920x1080
序图1 功率放大器基本电路
图片尺寸1900x1768
灵敏放大器电路
图片尺寸1802x2137
单管共射放大电路的工作原理是三极管发射结正偏,集电结反偏
图片尺寸1600x900
低频功率放大器参考电路图解大全
图片尺寸589x590
经过几级电流,电压的扩容放大以及双达林顿功放电路的放大处理,ad-86d
图片尺寸1001x571
音响电路原理-晶体管放大电路2
图片尺寸640x362
用简化的方法再画一遍,才发现这么复杂的电路其实就只是一级电压放大
图片尺寸2371x2000
音响放大器原理图
图片尺寸712x482
三极管放大电路基本原理
图片尺寸475x400
高保真胆石混合功率放大器的制作-电子电路图,电子技术资料网站
图片尺寸707x653
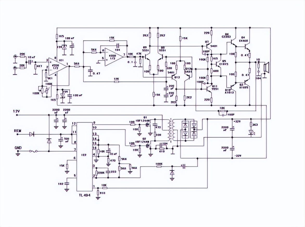
低音炮功放电路图及低音炮分析
图片尺寸1172x872
科科模电日记(3)—opamp运算放大器 - 知乎
图片尺寸1966x1148
运算放大器的工作原理和工作模式
图片尺寸1043x627
低阶e类放大器的原理图.
图片尺寸800x399
功率放大器基本电路的特点及采用分立元件实现设计
图片尺寸545x359
低频otl功率放大器 一,实验目的 1,理解otl功率放大器的工作原理 22
图片尺寸1324x907
公式 案例 搞定同相运算放大器
图片尺寸641x654
mosfet放大器电路,工作原理与过程介绍
图片尺寸455x409