数字单位名称

小学数学单位换算大全挂图 公式表定理海报墙贴儿童数字口诀表
图片尺寸800x800
小学数学单位换算大全挂图 公式表定理海报墙贴儿童数字口诀 立体图形
图片尺寸750x750
p>计数单位就是数字计量单位.
图片尺寸542x341
图形字符名称表罗马数字表和法定计量单位表.doc
图片尺寸792x1120
机关公文中数字61标点符号61单位的用法解析
图片尺寸650x717
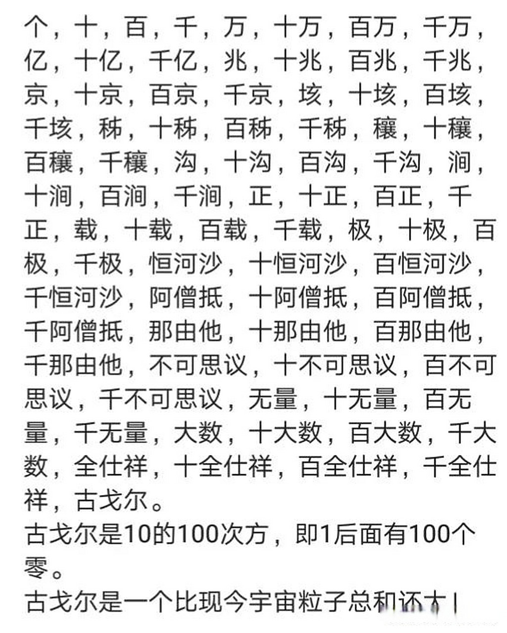
你知道中文数字单位亿,兆之后是什么吗?
图片尺寸209x692
数字单位制
图片尺寸268x201
所有计数单位名称有什么,比如百 千 十万
图片尺寸613x260
读数法,并采用四位分级的法则,即从个位起,每四个计数单位作为一级
图片尺寸250x79
数量单位及换算
图片尺寸920x1302
图形字符名称表罗马数字表和法定计量单位表.doc
图片尺寸792x1120
常用计量单位名称及缩写
图片尺寸920x1130
单名数的单位换算
图片尺寸800x600
图形字符名称表罗马数字表和法定计量单位表.doc
图片尺寸993x1404
常用法定计量单位名称与符号简表
图片尺寸920x1302
比亿还大的数字单位:十亿,百亿,千亿 ,兆,十兆,百兆,千兆,京,十京,百
图片尺寸640x343
常用法定计量单位名称与符号简表
图片尺寸920x1302
号数是我们印刷上常用的文字大小(高度)单位.
图片尺寸658x426
常用标准单位名称pdf3页
图片尺寸792x1120
数位,计数单位和数位顺序表
图片尺寸920x1303