数字时钟原理图及设计

数字电路常用的电路
图片尺寸632x324
cd4518组成的数字钟电路图
图片尺寸920x1302
数字时钟电路图
图片尺寸786x902
24小时数字钟multisim仿真具有校准功能
图片尺寸5101x4783
数电 课程设计 数字钟的电路图,可用multisim打开的,谢谢.
图片尺寸1011x466
自主设计实验,自主设计实验(免试),数字时钟电路设计,哈工大电工电子
图片尺寸917x540
纯硬件分立式数字电子钟proteus仿真(数电课设,含时间显示,校准,整点
图片尺寸1315x743
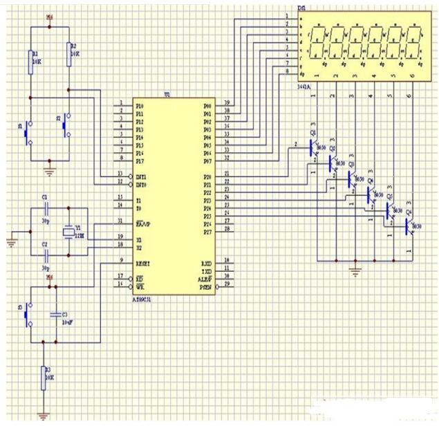
数字时钟设计电路图汇总七款数字时钟电路图数字时钟电路图
图片尺寸635x616
数字时钟设计,数电课程设计报告
图片尺寸1263x566
课程设计 数字时钟原理图
图片尺寸1205x766
multisim数字电路电子钟仿真电路的计时和校时切换我不太懂
图片尺寸868x700
74ls161数字钟电路图
图片尺寸984x391
电路 原理图 实物图片 4 1 设计任务和要求设计制作一个数字
图片尺寸1949x1368
数字时钟仿真电路设计
图片尺寸1721x902
数字电子钟电原理图2
图片尺寸1538x930
数字钟说明书
图片尺寸862x601
74ls90数字电子钟电路原理图
图片尺寸972x584
24小时制数字钟的数字电路设计
图片尺寸1746x850
eda多功能数字钟设计
图片尺寸794x457
cd4518组成的数字钟电路图
图片尺寸767x675