数学学科分支大全图

数学分支
图片尺寸1792x1203
进入17世纪之后,各种的数学理论和分支如雨后春笋般茁壮成长,数学家也
图片尺寸640x2615
01用天地学习法梳理数学知识体系ppt
图片尺寸1080x810
免费文档 所有分类 小学教育 数学 六年级总复习第一课时数的复习答案
图片尺寸1080x810
【分支二:数论模块】
图片尺寸640x1075
数学思维导图 定理汇总!做好小升初大衔接|小升初|分支|换算_新浪新闻
图片尺寸640x869
八年级数学上说教材ppt
图片尺寸1080x810
代数学,几何学,分析数学是数学的三大基础学科,数学各分支的发生和
图片尺寸1285x2035
数学体系
图片尺寸1080x1440
麻省理工牛人解说数学体系
图片尺寸721x1280
理清知识脉络 提升复习效果——小学数学六年级下册知识点归纳(一,二
图片尺寸1080x1080
《有理数》全章复习与巩固(提高)知识讲解 (新版)新人教版
图片尺寸900x782
先看一张现代数学知识体系图我们学习数学是从上往下学的,但婴儿的
图片尺寸490x388
小学数学知识框架.doc
图片尺寸800x1132
新课程初中数学知识结构体系111
图片尺寸1017x773
数学
图片尺寸509x408
小学数学知识体系架构图
图片尺寸920x1302
小学数学总复习分类学习
图片尺寸573x405
高中数学都在这--知识体系框架
图片尺寸1444x1078
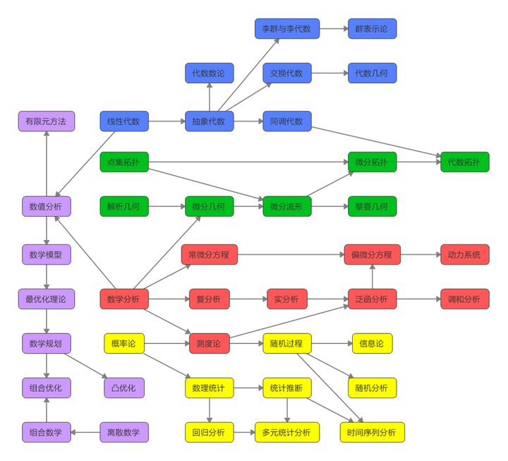
数学基础各数学学科关系
图片尺寸720x653