数据库概念模型

数据库概念模型
图片尺寸1174x899
概念模型----逻辑模型 概念模型中的数据描述: 实体,属性,域(domain)
图片尺寸978x699
数据库概念模型
图片尺寸685x428
数据概念模型
图片尺寸1119x557
数据库设计的那些事儿
图片尺寸1396x526
概念数据模型是按照用户的观点来对数据和信息建模,主要用于数据库
图片尺寸2372x1494
高性能架构设计数据库篇
图片尺寸2744x1943
数据仓库基础知识
图片尺寸1578x1064
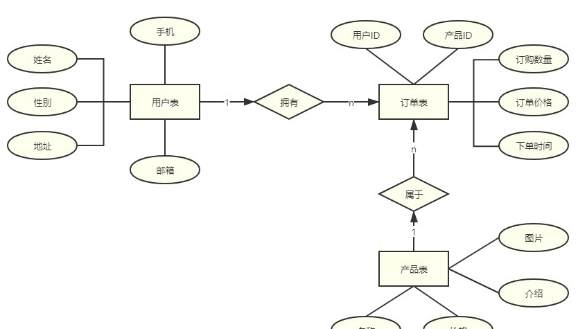
数据概念模型
图片尺寸834x475
数据库系统原理与应用(mysql版) 黄宝贵 基本概念 关系模型 关系代数
图片尺寸800x800
数据库系统常用的数据模型
图片尺寸1189x753
er图数据库设计-在线免费绘图工具,在线er模型设计,云架构图设计,思维
图片尺寸1270x1217
成特定的dbms所支持的数据模型(也就是数据库的模式和外模式)的过程
图片尺寸635x233
数据库的基本概念与模式结构
图片尺寸1097x796
数据库概论一数据库概念
图片尺寸854x594
这种信息结构并不依赖于具体的计算机系统,不是某一个数据库管理系统
图片尺寸1175x857
层次模型是数据库系统中最早出现的数据模型.
图片尺寸716x438
数据概念模型
图片尺寸613x596
第三阶段数据仓库
图片尺寸1164x697
被人所理解便于在计算机上实现数据模型是数据库系统的核心和基础1
图片尺寸1070x566