数的意义概念

整数的基本概念 (一)整数1整数的意义自然数和0都是整数.
图片尺寸496x702
有理数意义.doc
图片尺寸993x1404
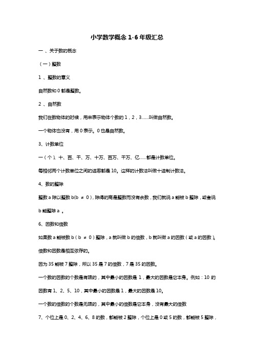
小学数学概念1-6年级汇总 一,关于数的概念 (一)整数 1,整数的意义
图片尺寸496x702
有理数的意义.doc 6页
图片尺寸993x1404
七年级上册有理数的相关概念
图片尺寸960x720
基本概念 第一章数和数的运算一概念(一)整数1整数的意义自然数和0都
图片尺寸496x702
1北师大版数学六年级下总复习《运算的意义》课件答案ppt
图片尺寸1080x810
知识要点 小学六年级数学《整数概念》知识要点 1,整数的意义:自然数
图片尺寸496x702
小学数学自然数的定义概念 - 百度文库
图片尺寸496x702
自然数就是指大于等于0的整数
图片尺寸893x445
1,整数的意义:自然数和0都是整数.
图片尺寸496x702
初中作文 华东师大版初中七上2有理数复习ppt课件答案 1,有理数的概念
图片尺寸1080x810
有理数的概念及运算法则
图片尺寸920x1302
《有理数》全章复习与巩固(基础)知识讲解答案
图片尺寸906x796
2数轴课件(22张)(北师大版七年级上)ppt
图片尺寸1080x810
基本概念 第一章 数和数的运算 一,概念 (一)整数 1,整数的意义 自然
图片尺寸496x702
小学数学概念1-6年级汇总 一,关于数的概念 (一)整数 1,整数的意义
图片尺寸496x702
注(1)正负数通常用来表示一对具有相反意义的量.|(2)不一定是负数.
图片尺寸496x702
有理数概念整理doc
图片尺寸920x1302
有特殊意义的数字.doc
图片尺寸792x1120