数码管接线图

单片机与4位数码管接线图详解
图片尺寸1454x858
下面是数码管的原理图
图片尺寸658x377
自制plc模拟实验台之数码管显示模型
图片尺寸640x1138
关于数码管接线的小问题
图片尺寸769x588
分享接线图,数码管,线条灯,点光源 有需要的客户,可以收藏 - 抖音
图片尺寸1080x1080
4位数码管电路图
图片尺寸3201x2507
动态数码管显示实验
图片尺寸1492x701
数码管接线图
图片尺寸347x238
请教51单片机接多位共阴数码管的问题?
图片尺寸715x597
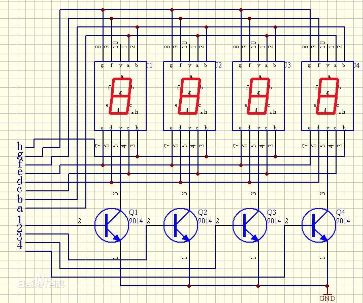
单片机连接共阳极数码管位选端接三极管有什么意义?
图片尺寸237x275
cd4511驱动共阴极led数码管的典型接线
图片尺寸1107x817
嵌入式硬件入门——led数码管(工作原理 静态驱动)
图片尺寸1252x632
1位数码管引脚接线图
图片尺寸1189x811
请教共阳极数码管如何使用,最好附电路图,叩首了!
图片尺寸916x573
用cd4511驱动led数码管
图片尺寸615x566
在面包板上怎么连接一个74nc573和一个阳极的数码管?
图片尺寸870x686
74hc595驱动数码管,我是菜鸟,现在还不知道74hc595的驱动,就连一些
图片尺寸442x552
2位共阴极数码管显示不同的数的电路接线问题
图片尺寸556x462
cd4511驱动共阴极led数码管的典型接线电路图
图片尺寸600x443
单片机驱动led数码管接线图
图片尺寸1021x652