整形电路

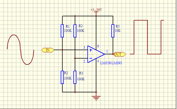
正弦波整形为方波,要设计好的电路图
图片尺寸600x369
请帮我解释这个放大整形电路中各个元器件的作用?
图片尺寸893x578
1-50mhz)的整形电路,把正弦波,三角波转换成方波.
图片尺寸673x309
测试红外led单光子信号整形电路
图片尺寸1145x681
急!谁能给我分析下这个放大整形电路
图片尺寸861x576
同轴整形电路.jpg.thumb.jpg
图片尺寸600x393
电子设计竞赛(5)-整流电路
图片尺寸699x251
放大整形电路!
图片尺寸600x269
放大整形电路1
图片尺寸649x361
怎么用芯片搭半波整形电路啊?
图片尺寸450x321
放大整形电路!
图片尺寸457x388
用门电路组成的脉冲整形电路cd4069
图片尺寸818x661
图3-1放大整形电路
图片尺寸897x359
整机电路原理图
图片尺寸1429x915
lm393的整形电路
图片尺寸382x290
图3.8波形整形电路
图片尺寸525x254
整形电路
图片尺寸550x298
常见的几种二极管整流电路解析可控硅整流电路波形分析
图片尺寸765x503
max913整形电路
图片尺寸555x329
比较整形电路
图片尺寸685x457