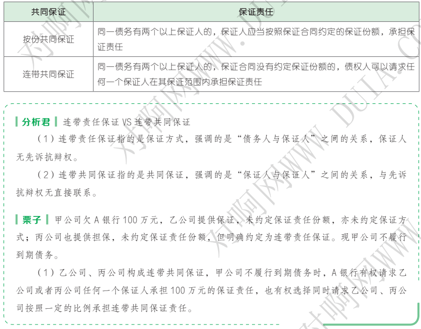
新五保证图片

五保证
图片尺寸251x318
对于借新还旧的保证合同银行应明确告知保证人不知情保证人免责
图片尺寸640x419
狗宝中药材 天然狗结石狗黄金金蛋子质量保证另有牛黄马宝5克包邮
图片尺寸800x800
离职后还有24万工资没发##职场那些事儿
图片尺寸690x528
【用过的书 有笔记 正版保证 择优发货】新编实用英语第五5版综合教程
图片尺寸800x800
【用过的图书 少量笔记 择优发货 正版保证】有机化学第五5版汪小兰
图片尺寸569x800
信用证保证金是什么意思信用证保证金名词解释
图片尺寸1000x704
核明珠眼膏解缓疲劳眼干涩发痒流泪模糊保证 五加五
图片尺寸800x800
【学习打卡】2022年中级经济法预习 第五章 合同法律制度(五)_保证人
图片尺寸832x649
实体诊所自用保证 买2贈1 买5贈3l
图片尺寸800x800
保证补助到位国家卫健委等5部门出手监督
图片尺寸1059x363
【用过的图书 少量笔记 择优发货 正版保证】数学模型第五5版姜启源
图片尺寸570x800
自家特甜玉米,带壳5元一斤,一袋20元,当天掰当天送,保证新 - 抖音
图片尺寸1080x1440
19死15伤如何保证生产现场零事故五懂五会五能全员宣贯执行
图片尺寸900x383
五条保证金的征收
图片尺寸400x296
5,保证续保和不保证续保的产品怎么选?
图片尺寸534x400
mk素颜美肌:玉肤液(净肤液新包装1盒5支)【刮码发货】保证正品
图片尺寸960x960
【京仓直发】【正版保证】像五味太郎一样思考 儿童绘本, 像五味太郎
图片尺寸800x800
煤矿安全保证书五篇范文大全
图片尺寸920x1302
mozx【官方店】核归堂【官网旗舰】元氏核归堂理疗贴 保证一袋装 一袋
图片尺寸800x800