新冠肺炎模型

新冠肺炎模型
图片尺寸800x600
3d打印的新冠肺炎病灶模型上热搜了
图片尺寸1080x1097
新冠肺炎模型
图片尺寸1280x960
pbr 新冠 新型冠状 冠状病毒 肺炎 病毒 细胞 细菌 化验 医学模型
图片尺寸400x285
郴州3d打印新冠肺炎模型
图片尺寸640x360
硬核湖南首例3d新冠肺炎模型出炉提供更精准治疗依据
图片尺寸800x604
吊坠版新冠肺炎病毒模型01201016三维图纸(stl格式)
图片尺寸700x700
现在的表现 发展中国家越来越担忧一件事|世贸组织|新冠肺炎_新浪新闻
图片尺寸443x270
跟着卡比炫点零嘴 (x:ara_love_kirby)|卡比|零嘴|新冠肺炎_新浪新闻
图片尺寸1080x1080
pbr 新冠 新型冠状 冠状病毒 肺炎 病毒 细胞 细菌 化验 医学模型
图片尺寸400x285
pbr 新冠 新型冠状 冠状病毒 肺炎 病毒 细胞 细菌 化验 医学模型
图片尺寸400x285
新冠肺炎防护手册
图片尺寸500x333
3d打印揭秘感染新冠肺炎肺部的"真实面目"
图片尺寸600x464
十堰首个3d打印新冠肺炎病灶模型亮相它原来长这样
图片尺寸680x454
童战疫情系列成果三十九珍爱生命之新冠病毒模型创作项目化学习
图片尺寸960x960
3d打印揭秘感染新冠肺炎肺部的"真实面目"
图片尺寸600x435
pbr 新冠 新型冠状 冠状病毒 肺炎 病毒 细胞 细菌 化验 医学模型
图片尺寸400x285
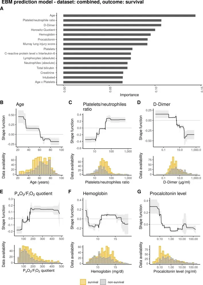
3):机器学习 ebm模型=预测新冠肺炎患者icu存活率和预后
图片尺寸708x992
pbr 新冠 新型冠状 冠状病毒 肺炎 病毒 细胞 细菌 化验 医学模型
图片尺寸1398x998
《战"疫"》/微缩摄影第三辑|南京|新冠肺炎_新浪新闻
图片尺寸1080x864