新泰一中钉钉事件

新泰一中钉钉事件巢湖一中兄妹网课
图片尺寸768x510
陕西米脂学生遭袭后深夜的这一幕令人泪目
图片尺寸660x798
中学踩踏事件
图片尺寸1080x810
中学生砖头打老师
图片尺寸486x730
对校园暴力说不
图片尺寸534x600
今天来聊聊之前爆火的【钉钉求饶公关事件】时隔几年还是觉得超搞笑
图片尺寸1080x1439
台海网 新闻中心 福建 漳州新闻 >> 正文 在"晓雯挨打"事件之前,本
图片尺寸534x800
视频中,一对青年男女被关在屋内,男生被踩头殴打
图片尺寸3042x1280
4,普通表单:表单编辑页面点击空白处--表单事件--公式执行.
图片尺寸1064x843
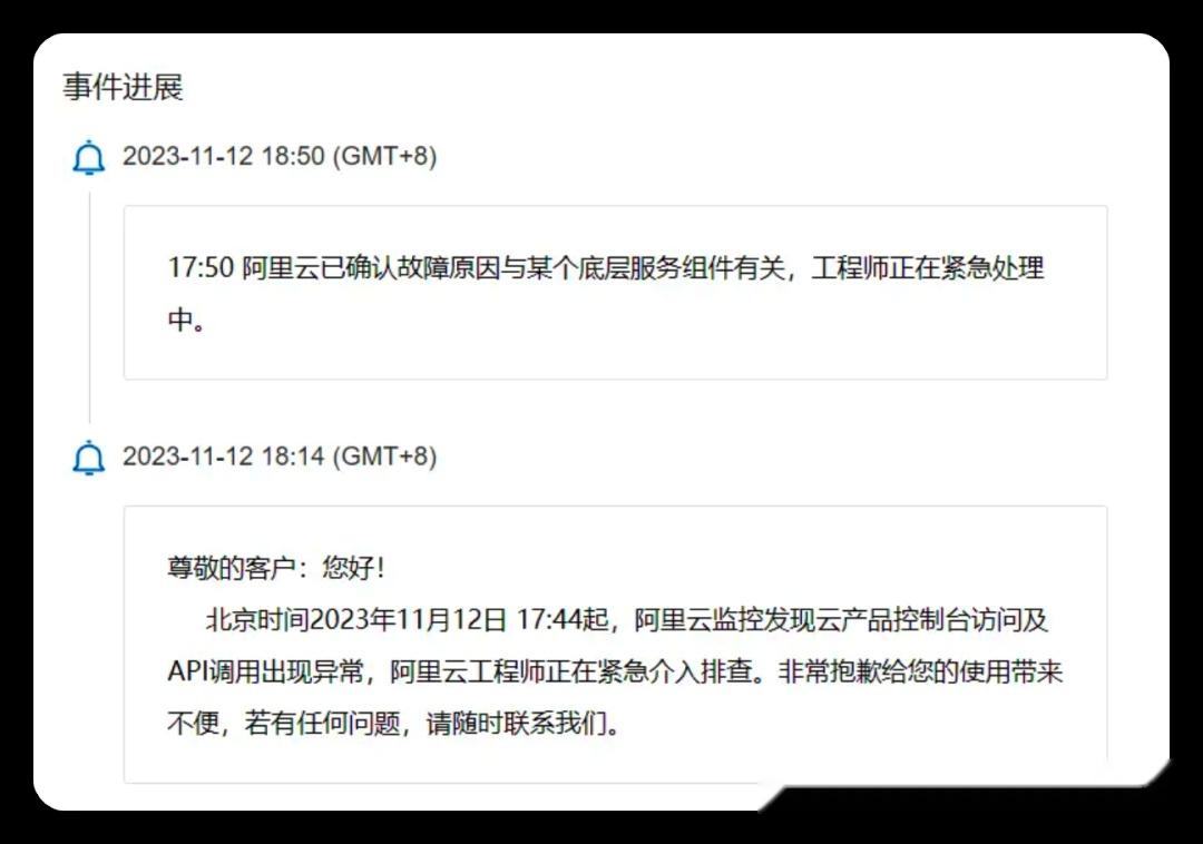
阿里云严重故障钉钉淘宝闲鱼阿里云盘都崩了
图片尺寸1080x758
智慧办公时代办公软件行业创新生态用户行为变迁与市场
图片尺寸590x787
智慧办公时代办公软件行业创新生态用户行为变迁与市场
图片尺寸600x843
智慧办公时代办公软件行业创新生态用户行为变迁与市场
图片尺寸597x840
董小华莫言用小说反党是板上钉钉这可不是文学虚构
图片尺寸1080x1853
智慧办公时代办公软件行业创新生态用户行为变迁与市场
图片尺寸596x841
突发一高中生教室内杀害两名同学现实中的校园暴力远比想象中残酷
图片尺寸574x471
可以跨表单复制触发事件吗
图片尺寸1675x679
江苏杀人骗保案:男子电死小舅子,两年后铁钉钉进妻子
图片尺寸647x504
智慧办公时代办公软件行业创新生态用户行为变迁与市场
图片尺寸596x784
智慧办公时代办公软件行业创新生态用户行为变迁与市场
图片尺寸594x842