新闻副标题

exe-智能新闻助手:mini新闻应用图赏-5g系统之家网站
图片尺寸1280x1827
让新闻的"眼睛"亮起来——浅谈如何增强报纸新闻标题的吸引力
图片尺寸1430x1971
新闻稿副标题格式 新闻稿副标题格式 1,新闻要素:不可忽略5w1h.
图片尺寸496x702
媒介新闻报道的思路与社会责任的履行论析——以《人民日报》,《华商
图片尺寸1446x1976
江西日报要闻版头条|让伟大的建军精神永放光芒--抚州新闻网
图片尺寸1080x2244
高考试卷中的人民日报文章_综合新闻_求学网
图片尺寸550x295
"大标题,以及上港:暂时没有回应 富力:不会提出上诉,这样的副标题
图片尺寸550x338
【微读报】12月17日《山西经济日报》版面一览_澎湃号·媒体_澎湃新闻
图片尺寸1080x1735
原标题:《双招双引 | 安徽:点燃"绿色引擎" 做大"金山银山"》
图片尺寸1075x1476
新闻通讯稿标题.docx 12页
图片尺寸993x1404
新闻往往有多行标题,居中的称主标题,也称中心标题,正标题,母题,其
图片尺寸553x353
请查收 ——新闻稿—— 1.主标题,可以写副标题(副标题建议八字.
图片尺寸1546x1280
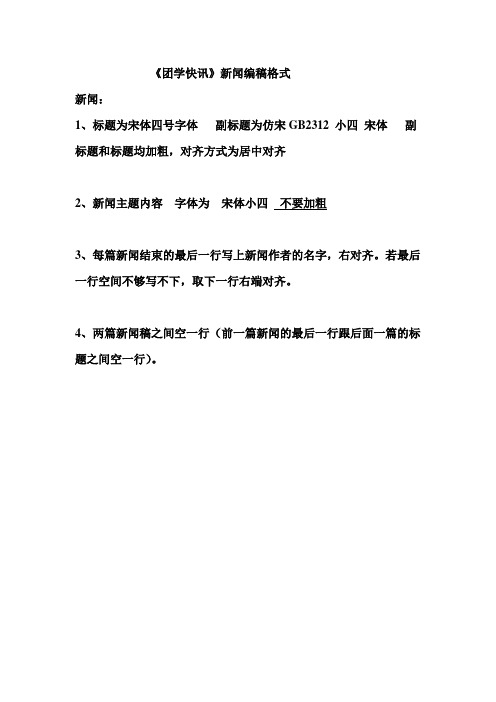
《团学快讯》新闻编稿格式 新闻: 1,标题为宋体四号字体副标题为仿宋
图片尺寸496x702
引题,标题,副标题,引言, 建议单独采用独立区域版块填充灌入内容.
图片尺寸565x372
体制内新闻稿如何起标题吸引人注意
图片尺寸1080x1440
消息露珠的新ttppt43页
图片尺寸1152x864
新闻通讯稿标题docx
图片尺寸300x424
我为群众办实事·临朐 | 开心事真不少_政务_澎湃新闻-the paper
图片尺寸550x800
报纸新闻标题的拟定原则
图片尺寸1463x2109
第二讲英语新闻标题特点
图片尺寸800x1132