方变圆的画法

铁皮风管制作圆变方.例如,圆边经长80.变长800×400=35长.
图片尺寸954x560
600乘600圆508高400的方接圆怎么放样拜托给一个cad图
图片尺寸573x317
600*250变520圆,高500放样图
图片尺寸521x721
方长2800mm 宽1400 mm圆600mm板厚3mm的方接圆如何放样
图片尺寸865x455
怎么画天方地圆?举个例子.风管的.
图片尺寸530x545
对于是正方形的画法如下,肯定是非常简单的了,大家可以自由练习.
图片尺寸655x616
普通方转圆计算表格
图片尺寸857x523
方形1200直径1000高300的天方地圆放样图
图片尺寸600x401
拼装方变圆及弯头
图片尺寸820x739
求天圆地方的展开图.上口圆直径400高300下口方一米.
图片尺寸600x497
天方地圆怎么做?
图片尺寸432x424
75,多少钱一平方,包括三通,直管,弯头,方变圆等等等,有知道的吗
图片尺寸425x608
求张400正方形变300直径高为200的天方地圆cad图,虽然cad难画了点.
图片尺寸530x248
画出圆和它的半径,直径.在正方形内以宽的一半为半径,画出最大的圆.
图片尺寸626x444
这里假设为板厚5,由于板材的延伸性,方口处以内径尺寸作展开,圆径处以
图片尺寸639x453
中望cad绘制教程之"天圆地方"
图片尺寸400x393
谁帮我算下天圆地方的展开图,下方长445mm,宽176mm,高100mm,上面圆
图片尺寸346x327
直径240,长300,宽200的长方形怎么做天方地圆,谢谢您,急
图片尺寸239x244
520mm直径,480x480mm宽,高400mm的天方地圆的画法
图片尺寸348x201
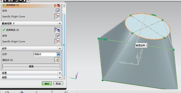
用ug画方接圆怎么画?
图片尺寸600x307