无源232转485原理图

几款rs485转rs232电路图
图片尺寸979x434
rs232转rs485的制作方法
图片尺寸836x500
rs232转485电路问题
图片尺寸946x495
求rs232 转rs422 个rs485 电路图
图片尺寸1236x731
rs485_rs232通讯切换电路--原理图(含保护)
图片尺寸1244x820
下面是232转485的电路图,大侠们帮看看哪有问题,电压转换好像没有成功
图片尺寸949x634
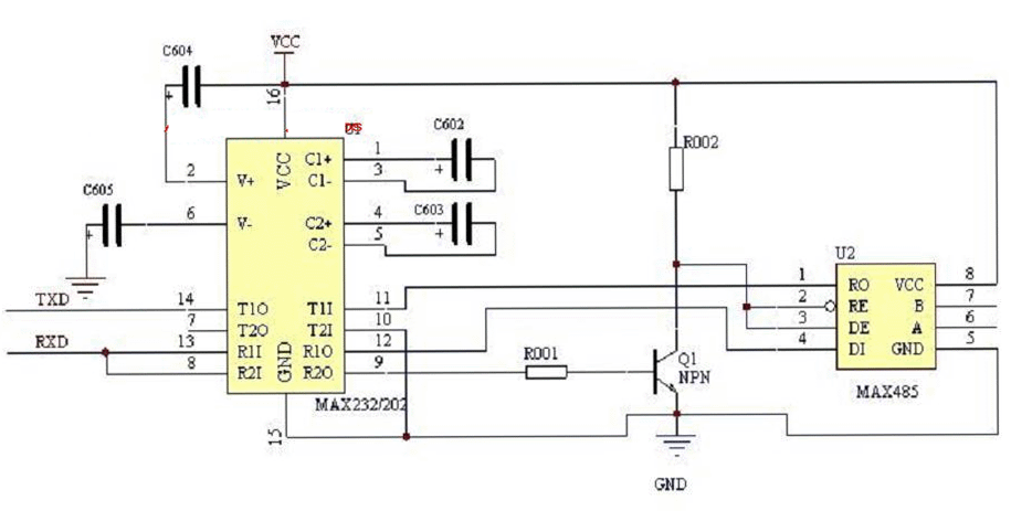
rs232rs485无源转换电路设计
图片尺寸915x463
rs232转rs485接口电路图
图片尺寸626x358
串口转rs232的问题
图片尺寸1341x501
rs232-ttl-rs485转接口电路
图片尺寸1188x918
图3 485电路原理图
图片尺寸1967x434
学模拟 rs-232
s-485转换的实际应用
图片尺寸626x358
rs-232/rs-485无源转换电路设计
图片尺寸533x369
后来发现,原来用的是rs485,不是rs232,用的是串口3不是串口2原来rs485
图片尺寸1149x676
转rs232rs485接口原理图
图片尺寸480x384
自制无源 rs232 485转换器
图片尺寸865x661
rs232转rs485原理图深度解析
图片尺寸903x340
rs232rs485无源转换电路设计
图片尺寸510x203
在同一块板上做usb转串口,232转485,是否可以共用一个232芯片.
图片尺寸1117x659
无源rs232转rs485转
图片尺寸653x294