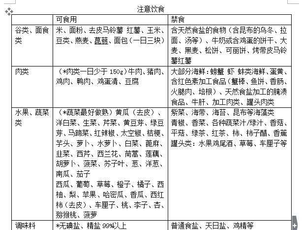
无碘饮食食谱

碘-131治疗前核医学的医生往往要求患者尽量保持低碘饮食,这是为了
图片尺寸834x845
饮食甲状腺患者的低碘食谱
图片尺寸580x1344
房颤患者为啥有时要忌碘
图片尺寸967x472
食物含碘量图45:不同人群补碘注意@小红书成长助手#低碘饮食 #碘盐
图片尺寸1080x1418
食物含碘知多少
图片尺寸772x724
甲状腺癌低碘饮食
图片尺寸756x2721
禁碘,也跟大家分享一下医院开给我的以及我在网上查到的禁碘食谱
图片尺寸614x467
低碘饮食,都哪「碘」事? - 好大夫在线
图片尺寸588x472
极简科普4:哪些患者需要低碘饮食?如何低碘?
图片尺寸1748x1244
慈悲济世人良医醋嘉勋总结甲状腺疾病到底该不该吃碘盐
图片尺寸668x1000
日常食物中碘含量最全清单
图片尺寸852x2160
日常食物中碘含量最全清单
图片尺寸862x1862
甲状腺疾病碘饮食
图片尺寸500x543
【王春锐】六步解决:血液透析饮食
图片尺寸868x609
甲亢低碘饮食一周食谱建议【附食物含碘表】 凡是得了甲亢的病人,大家
图片尺寸1094x1280
食物含碘量_甲亢_甲亢营养与饮食 - 好大夫在线
图片尺寸900x778
含碘食物排行榜-为甲状腺疾病患者精心整理
图片尺寸1151x616
马文君甲状腺疾病患者如何碘餐
图片尺寸537x387
碘131治疗前1个月如何低碘饮食碘131治疗前1个月如何低碘饮食
图片尺寸640x944
日常食物中碘含量最全清单
图片尺寸887x2370