无线充电接收端原理图

无线充电接收模块原理图.png
图片尺寸1041x343
无线充电原理图
图片尺寸500x282
文档下载 所有分类 > 无线充电参考原理图侵权投诉 第1页 top相关主题
图片尺寸1246x823
二,手机无线充电系统参数及电路原理图
图片尺寸1890x2520
手机无线充电功能工作原理 - 2020年最新商品信息聚合专区 - 百度爱
图片尺寸640x319
无线充电原理图(远距离20米大功率无线充电)
图片尺寸932x467
cp2031无线充电接收端芯片的电路原理图免费下载
图片尺寸935x606
无线充电器原理图_第3页
图片尺寸920x1302
cn110350634b_无线充电接收器双译码电路以及使用其的无线充电接收器
图片尺寸1998x1710
无线手机充电器电路
图片尺寸1080x1904
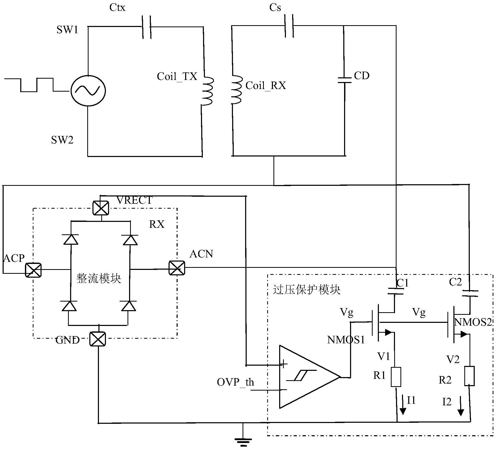
一种无线充电接收端电路相关系统和芯片
图片尺寸1910x1734
英集芯ip6826无线充电芯片发射端15w功率符合qi标准一级代理分销经销
图片尺寸1024x1440
请问这个无线充电电路图中,它的数据通信原理是?
图片尺寸681x402
您好请问,您能帮我做一份无线充电电路原理图吗
图片尺寸1600x958
qi无线充电原理图
图片尺寸824x557
无线充电电路图
图片尺寸1309x595
无线电接收电路
图片尺寸624x500
手机15w三线圈无线充电发射端ic英集芯ip6809过qi认证带ntc功能
图片尺寸750x553
苹果无线充电接收电路方案
图片尺寸695x365
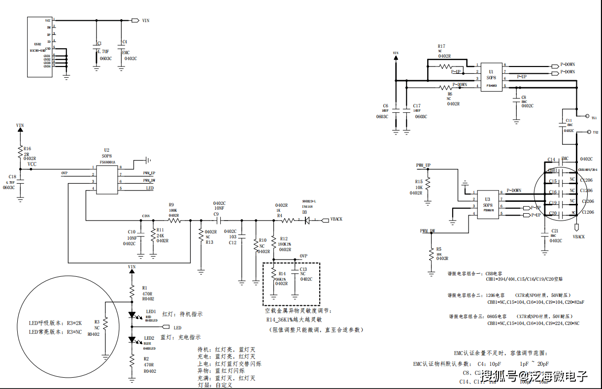
fs68001a是泛海微推出的一款无线充电发射端控制soc芯片, 兼容 wpc qi
图片尺寸1222x790