早搏是什么意思

别拿早搏不当回事!可能是心脏出现了问题!
图片尺寸439x480
正常窦性心律 室性早搏 恶性室性早搏ront 阵发性室性心动过速 恶性室
图片尺寸1080x810
正常窦性心律 房性早搏 房性早搏
图片尺寸1080x810
心动过速的症状 病人常有 气促 少尿 低血压 晕厥 心绞痛等 室性早搏
图片尺寸1080x810
房性早搏//感觉心跳不齐?//年轻人心悸?
图片尺寸1080x1440
早搏的诊断和鉴别诊断
图片尺寸599x446
心脏早搏是什么? - 知乎
图片尺寸937x640
像心内科医生一样分析室性早搏
图片尺寸1056x619
室性早搏是怎么回事?
图片尺寸500x286
谭红伟大夫早搏是什么需要治疗吗
图片尺寸640x411
什么原因造成早搏呢?
图片尺寸640x360
早搏
图片尺寸2400x1600
早搏的诊断和鉴别诊断
图片尺寸1027x320
如果某一次心跳提前出现了,那么该次心跳就称为"早搏",意思是提早发生
图片尺寸858x370
室性早搏,什么是室性早搏
图片尺寸629x300
频发性室性早搏
图片尺寸1280x758
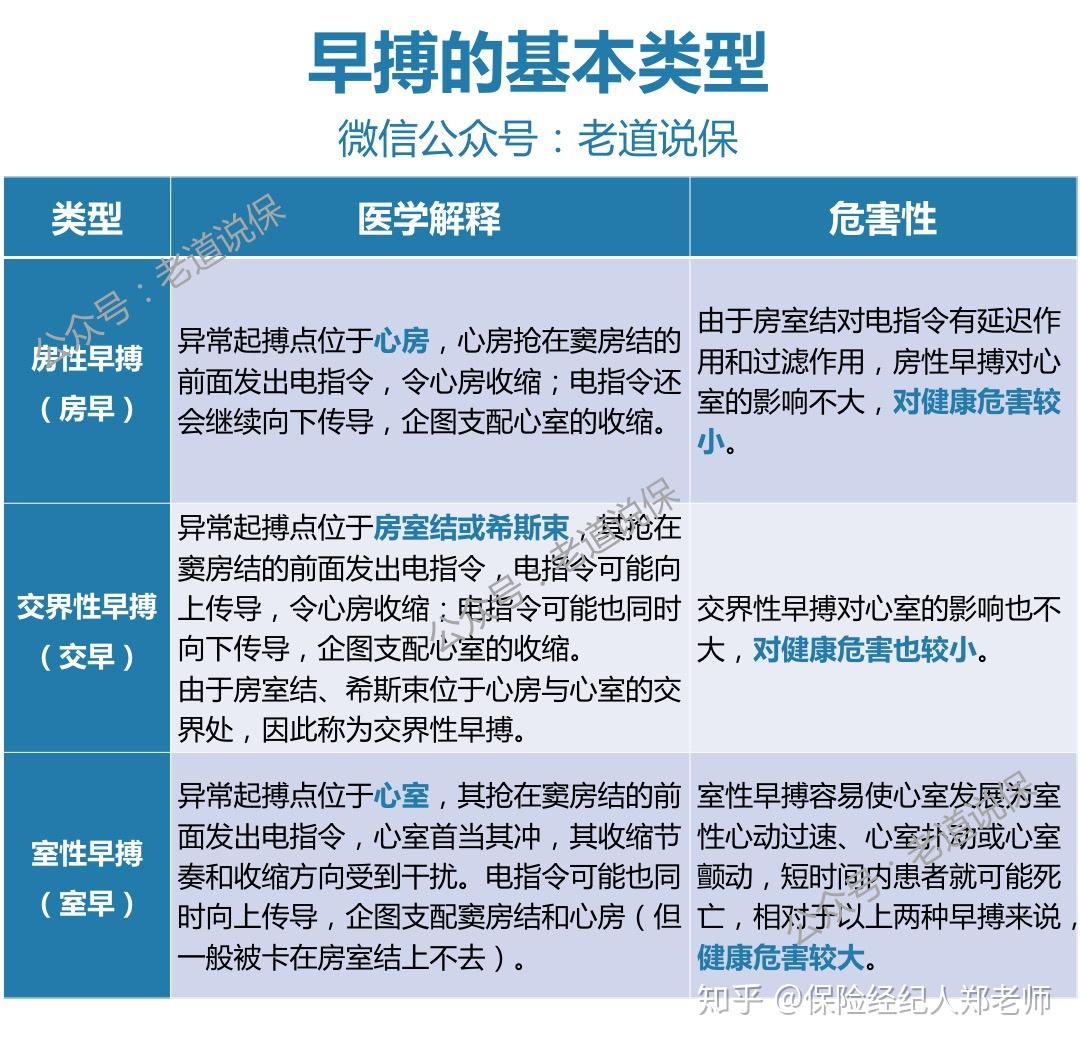
房性早搏/交界性早搏/室性早搏,可以买保险吗?
图片尺寸1080x1045
心电图图库室性早搏系列
图片尺寸970x567
心电图图库室性早搏系列
图片尺寸956x562
心脏早搏会不会引起猝死?专科医生带你详细了解!
图片尺寸640x372