早教测评

亲子园早教中心测评06岁儿童智能发展量化表doc2页
图片尺寸792x1120
早教测评1个月
图片尺寸659x786
婴幼儿发育测评表育婴师必备早教技能
图片尺寸996x540
金宝贝早教体系全面焕新 定义omo模式下的科学早教
图片尺寸500x500
大事件运动宝贝早教吕梁中心大咖来袭之儿童发育商测评
图片尺寸720x1280
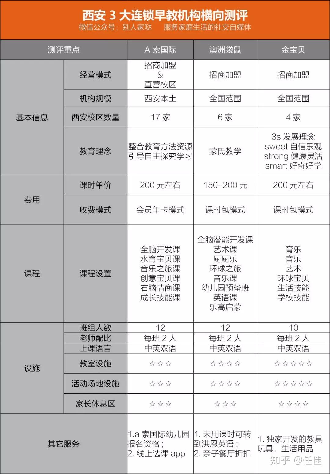
西安亲子早教机构实地测评到底值不值得报
图片尺寸1080x1552
睿星贝贝托育早教专业测评周已圆满结束为了孩子的成长我们一直在努力
图片尺寸999x644
玄同早教幼儿发展一对一能力测评
图片尺寸1440x1080
奇卡国际早教横峰中心"公益测评周" 开始启动啦
图片尺寸1078x1438
新余早教发育商测评
图片尺寸1080x1439
金色摇篮早教专业成长测评
图片尺寸675x574
祝贺:水育早教馆测评周活动取得圆满成功
图片尺寸412x717
德硕儿童成长馆—早教中心 第一期发育商测评周圆满结束
图片尺寸586x710
早教测评到底有没有用?有用.乐呵19个月了,做过3次发育商测 - 抖音
图片尺寸1032x1514
比特易国际早教公益行
图片尺寸1599x1199
新版0到6岁幼儿童发育商测评箱早教测查工具儿心量表亲子身体宝宝 儿
图片尺寸800x800
祝贺贝迪堡国际早教常德中心儿童公益测评周圆满结束
图片尺寸1080x2182
13岁最详细早教盒子测评年糕妈妈2
图片尺寸1080x1440
麦迪森国际早教茌平店开业啦!
图片尺寸800x672
分享三款热门早教盒子测评
图片尺寸1080x1440